2012年05月31日 星期四
设为首页加入收藏联系我们
您当前的位置:首页 > 会员服务 > 新闻中心
国务院印发互联网政务服务技术体系建设指南
发布时间:2017-01-13 字号:T|T
国务院办公厅关于印发“互联网+政务服务”

  技术体系建设指南的通知

  国办函〔2016〕108号

  各省、自治区、直辖市人民政府,国务院各部委、各直属机构:

  《“互联网+政务服务”技术体系建设指南》(以下简称《建设指南》)已经国务院同意,现印发给你们,请结合实际统筹推动本地区本部门“互联网+政务服务”技术体系建设。

  推进“互联网+政务服务”工作是党中央、国务院作出的重大决策部署。当前各地区各部门积极推进网上政务服务平台建设,开展网上办事,有效优化了政府服务、方便了企业和群众,为大众创业、万众创新营造了良好环境。但同时也存在网上政务服务内容不规范、服务不便捷,网上政务服务平台不互通、数据不共享,线上线下联通不畅,政务服务的标准化规范化程度不够高等问题。为此,需要进一步加强全国一体化的“互联网+政务服务”技术和服务体系整体设计,不断提升各地区各部门网上政务服务水平。

  《建设指南》按照“坚持问题导向、加强顶层设计、推动资源整合、注重开放协同”的原则,以服务驱动和技术支撑为主线,围绕“互联网+政务服务”业务支撑体系、基础平台体系、关键保障技术、评价考核体系等方面,提出了优化政务服务供给的信息化解决路径和操作方法,为构建统一、规范、多级联动的“互联网+政务服务”技术和服务体系提供保障。

  各地区各部门要按照《建设指南》要求,结合实际统筹推动本地区本部门网上政务服务平台建设,积极开展政务服务相关体制机制和应用服务创新,实施中遇到的新情况新问题要及时报告国务院办公厅。国务院办公厅负责《建设指南》落实工作的统筹协调、督促检查和评估评价,并围绕《建设指南》实施的主要内容和关键环节,组织有关地区和部门开展培训交流和试点示范。

  国务院办公厅

  2016年12月20日

  (此件公开发布)

  “互联网+政务服务”技术体系建设指南

  目  录

  引  言

  一、总则

  (一)指导思想

  (二)总体目标

  (三)重点任务

  1.业务支撑体系建设

  2.基础平台体系建设

  3.关键保障技术体系建设

  4.评价考核体系建设

  二、“互联网+政务服务”的主要内容

  (一)按事项性质分类

  (二)按服务对象分类

  (三)按实施主体分类

  (四)按服务主题分类

  (五)按服务层级分类

  (六)按服务形式分类

  (七)按行政管辖分类

  三、“互联网+政务服务”平台总体架构

  (一)总体构架

  1.总体层级体系

  2.平台系统组成

  3.建设方式

  (二)业务流程

  (三)平台技术架构

  1.基础设施层

  2.数据资源层

  3.应用支撑层

  4.业务应用层

  5.用户及服务层

  (四)用户注册和认证体系

  1.分建方式

  2.统分方式

  3.统建方式

  四、政务服务信息的汇聚、发布与展示

  (一)需求侧(面向社会)

  1.用户访问——“我”

  2.信息资讯——“我要看”

  3.信息检索——“我要查”

  4.服务引导——“我要办”

  5.咨询问答——“我要问”

  6.监督评价——“我要评”

  7.个性化推送——“我的”

  (二)供给侧(面向政府内部)

  1.事项清单标准化

  2.办事指南规范化

  3.审查工作细则化

  4.业务办理协同化

  5.事项管理动态化

  五、政务服务事项的一体化办理

  (一)互联网政务服务门户(外部服务)

  1.建设管理要点

  2.主要功能

  3.用户(自然人和法人)信息管理

  (二)政务服务管理和业务办理(内部办理)

  1.基础业务功能

  (1)政务服务事项管理

  (2)政务服务运行管理

  (3)电子监察管理

  (4)电子证照管理

  (5)网上支付管理

  (6)物流配套管理

  2.功能拓展与流程优化

  (1)并联审批

  (2)加强事中事后监管

  (3)打通基层政务服务“最后一公里”

  (4)政务服务热线

  (5)公共资源交易

  六、互联互通与信息共享

  (一)统一数据交换

  1.目录与交换体系

  2.平台架构及功能

  3.备份机制及运行保障

  (二)各地区现有政务服务相关业务办理系统对接

  1.分类、分层级对接

  2.部门业务办理系统对接

  3.数据交换内容

  (三)省级平台与国务院部门相关系统数据对接

  1.对接要求

  2.对接方式

  (四)基础资源库共享共用

  1.共享共用模式

  2.访问方式和访问流程

  3.基础资源目录管理

  (五)建立数据共享利用长效机制

  七、关键保障技术

  (一)平台支撑技术

  1.统一用户与认证

  2.电子证照

  3.电子文书

  4.电子印章

  (二)平台保障技术

  1.安全保障

  2.运行管理

  (三)深化新技术应用

  1.运用大数据,实现政务信息资源有效利用

  2.充分利用政务云,实现集约建设、共享利用

  八、网上政务服务的监督考核

  (一)监督考核原则

  1.客观公正原则

  2.用户导向原则

  3.分类考核原则

  4.内外结合原则

  (二)内部监督

  (三)第三方评估

  1.评估方法

  2.指标体系

  3.评价方式

  (四)评估实施

  1.实施主体和考核范围

  2.结果反馈与运用

  附录一:政务服务事项实施清单要素

  附录二:政务服务公共信息资源目录信息规范

  附录三:数据交换内容与标准

  附录四:自然人和法人实名注册协议

  附录五:省级政府网上政务服务评估参考指标体系

  附 图:“互联网+政务服务”平台总体层级架构和信息流架构示意图

  引  言

  本指南在梳理总结各地区各部门政务服务现状和共性问题基础上,吸收了北京、上海、江苏、浙江、福建、广东、海南、贵州、甘肃、宁夏及深圳、青岛、南京等地区深化行政审批制度改革、推动政务服务大厅和网上政务服务平台建设等方面探索实践的成果经验,着眼可推广、可复制、可持续,力求突出操作性、迭代性、前瞻性,坚持供给侧创新和需求侧牵引两端发力、群众“点餐”和政府“端菜”有机结合、线上服务和线下办事紧密融合,推动构建全国统一规范的“互联网+政务服务”技术体系,不断提升政务服务供给能力和水平。

  本指南围绕促进简政放权、放管结合、优化服务改革措施落地,针对企业和群众反映的办事难、审批难、跑腿多、证明多等突出问题,从充分发挥信息化作用的角度提出规范行政权力运行、优化政务服务供给的解决路径和操作方法。全文分为8个章节,第1章到第3章从总体原则、业务范畴和技术架构的角度对“互联网+政务服务”技术体系进行总体介绍,第4章到第8章分别从业务支撑、一体化平台、信息共享、关键技术、监督考核等角度提出具体技术方案和保障措施。其中,总则是本指南的总纲,明确了“互联网+政务服务”平台体系建设的总体目标和原则;“互联网+政务服务”的主要内容是业务基础,明确了政务服务的分类;平台总体架构是顶层设计,描述了平台总体架构模式、业务流程、技术平台、用户注册认证体系;政务服务信息的汇聚发布与展示、政务服务事项的一体化办理是“互联网+政务服务”的业务核心,分别规范了政务服务静态信息发布和动态业务办理的数据流转及功能需求;互联互通与信息共享、关键保障技术是支撑,提出了推动信息共享、证照互认等关键技术实现和应用方法;网上政务服务的监督考核是推动“互联网+政务服务”工作的重要抓手,提出了政务服务评估评价的参考指标体系和实施方法。此外,本指南以附录形式列出了技术体系建设涉及的5个主要标准规范要点,分别对政务服务事项实施清单要素、公共信息资源目录信息、数据交换、实名注册协议、评估参考指标体系等进行规范。

  本指南适用于各级政府及其具备相应主体资格且行使相应政务服务事项的工作部门、部门管理机构、依法承担行政管理职能的单位和组织、列入党群工作机构序列但依法承担行政职能的部门、具有公共服务职能的企业(本指南中统称政务服务实施机构),组织开展“互联网+政务服务”技术体系建设。各省(区、市)要按照本指南要求,结合实际统筹推动本地区“互联网+政务服务”平台建设,充分发挥地区特色,开展政务服务相关体制机制和应用服务创新。国务院有关部门要依照本指南相关要求,做好本部门政务服务资源汇聚和审批服务系统整合,推动部门纵向业务办理系统与地方政务服务平台安全对接。

  国务院办公厅将根据法律法规、管理制度、技术发展等条件的变化以及各地区各部门的实践,适时组织对本指南进行修订。

  一、总则

  (一)指导思想

  按照党中央、国务院决策部署,牢固树立和贯彻落实创新、协调、绿色、开放、共享的发展理念,以促进简政放权、放管结合、优化服务改革措施落地为目标,进一步规范行政权力运行、优化政务服务供给,降低制度性交易成本,解决影响企业和群众办事创业的难点堵点,进一步激发社会和市场活力;以运用现代信息技术创新行政审批和公共服务方式为手段,坚持问题导向,强化顶层设计,注重资源整合,优化各地区各部门网上政务服务平台建设,不断简化优化企业和群众办事流程,促进网上政务服务运行规范、程序严密、过程透明、结果公开、监督有力,切实增强政务服务的主动性、精准性和便捷性,为推进政府治理创新提供有力支撑和保障。

  (二)总体目标

  2017年底前,各省(区、市)人民政府、国务院有关部门普遍建成网上政务服务平台。2020年底前,建成覆盖全国的整体联动、部门协同、省级统筹、一网办理的“互联网+政务服务”技术和服务体系,实现政务服务的标准化、精准化、便捷化、平台化、协同化,政务服务流程显著优化,服务形式更加多元,服务渠道更为畅通,群众办事满意度显著提升。

  ——政务服务标准化。实现政务服务事项清单标准化、办事指南标准化、审查工作细则标准化、考核评估指标标准化、实名用户标准化、线上线下支付标准化等,让企业和群众享受规范、透明、高效的政务服务。

  ——政务服务精准化。按照公众和企业办事需求,群众“点餐”与政府“端菜”相结合,将政务服务事项办事指南要素和审查工作细则流程相融合,删繁化简,去重除冗,减条件、减材料、减环节,实现政务服务精准供给,让数据“多跑路”,让群众“少跑腿”。

  ——政务服务便捷化。以用户为中心,整合政务服务资源和流程,提供个性化政务服务,实现一站式办理。创新应用云计算、大数据、移动互联网等新技术,分级分类推进新型智慧城市建设。对政务服务办理过程和结果进行大数据分析,创新办事质量控制和服务效果评估,大幅提高政务服务的在线化、个性化、智能化水平。

  ——政务服务平台化。打造线上线下融合、多级联动的政务服务平台体系。着力破解“信息孤岛”,建成网上统一身份认证体系、统一支付体系、统一电子证照库,推动跨部门、跨地区数据共享和业务协同;推动政务服务平台向基层延伸,促进实体办事大厅规范化建设,公众和企业办事网上直办、就近能办、同城通办、异地可办。

  ——政务服务协同化。运用互联网思维,调动各地区各部门积极性和主动性,在政务服务标准化、精准化、便捷化、平台化过程中,推动政务服务跨地区、跨部门、跨层级业务协作。开展众创、众包、众扶、众筹,借助社会资源和智力,加快政务服务方式、方法、手段迭代创新,为企业和群众提供用得上、用得好的“互联网+政务服务”。

  (三)重点任务

  根据总体目标,围绕构建统一、规范、多级联动的“互联网+政务服务”技术体系,以服务驱动和技术支撑为主线,重点建设“互联网+政务服务”业务支撑体系、基础平台体系、关键保障技术体系、评价考核体系四个方面内容。以服务事项标准化提升规范化发展能力,以互联互通和信息共享提升协同化治理能力,以一体化政务服务平台建设提升整体化服务支撑能力,以强化权力运行监督提升流程化约束能力,以政务数据开放和应用提升智慧化服务能力。

  1.业务支撑体系建设

  针对办事事项不全面、不规范、不统一等问题,加强业务支撑体系建设。围绕服务事项发布与受理、服务事项办理、行政职权运行、服务产品交付、服务评价等关键环节,制定相关标准规范、管理办法和制度措施。各地区各部门组织梳理政务服务资源,建设形成统一的政务服务事项库,实现事项名称、事项类型、法律依据、基本编码统一,建立事项信息库动态更新机制和业务协作工作机制。优化政务服务办理流程,深化并联审批,加强事中事后监管,促进政务服务向街道、乡镇和城乡社区延伸。与推进新型智慧城市建设、信息惠民建设等工作形成合力,不断创新政务服务方式,提升政务服务供给水平。

  2.基础平台体系建设

  针对网上政务服务平台不互通、数据不共享等问题,加强“互联网+政务服务”基础平台体系建设。围绕平台架构、数据交换和信息共享等方面,开展各地区各部门一体化政务服务平台建设,实现政务服务事项统一申请、统一受理、集中办理、统一反馈和全流程监督,避免线上线下政务服务平台“两张皮”、不同地区和部门现有平台无法交互等突出问题。开展各地区现有各类业务办理系统整合,推进国务院部门统建系统数据对接,建设各级政务服务数据共享平台,推进跨地区、跨部门、跨层级数据共享、身份互信、证照互用、业务协同,实现就近办理、同城通办、异地可办。

  3.关键保障技术体系建设

  针对开展网上政务服务的普遍技术障碍,加强“互联网+政务服务”关键保障技术建设。针对网上政务服务平台建设运行、安全保障等关键技术环节,制定相关标准规范、管理办法和制度措施,完善“互联网+政务服务”配套支撑体系。建成网上统一身份认证体系、统一支付体系、统一电子证照库,促进云计算、大数据、物联网、移动互联网等在政务服务中的应用,不断提升政务服务便捷化、个性化、智慧化、安全化水平。

  4.评价考核体系建设

  针对政务服务用户体验不足、评价手段欠缺等问题,加强“互联网+政务服务”评价考核体系建设。从社会和公众体验角度制定评价指标、方法,利用电子监察平台加强政府内部监督督查,积极运用第三方评估等方式组织开展政务服务评估评价,注重评价考核结果运用,以评价考核为手段促进各地区各部门不断提升网上政务服务水平。

  二、“互联网+政务服务”的主要内容

  本指南中“互联网+政务服务”的主要内容是根据目前各地区各部门工作实践所作的总结概括,指各级政务服务实施机构运用互联网、大数据、云计算等技术手段,构建“互联网+政务服务”平台,整合各类政务服务事项和业务办理等信息,通过网上大厅、办事窗口、移动客户端、自助终端等多种形式,结合第三方平台,为自然人和法人(含其他组织,下同)提供一站式办理的政务服务。

  “互联网+政务服务”平台主要实现政务服务统一申请、统一受理、集中办理、统一反馈和全流程监督等功能,逻辑上主要由互联网政务服务门户、政务服务管理平台、业务办理系统和政务服务数据共享平台四部分构成。

  ——互联网政务服务门户:是政务服务实施机构为自然人、法人提供互联网政务服务的入口。

  ——政务服务管理平台:是承担政务服务管理职能的机构(以下简称政务服务管理机构)进行政务服务事项管理、运行管理、监督考核等工作的平台,是政务服务门户信息的来源,是业务办理系统接入的通道。

  ——业务办理系统:是政务服务实施机构进行内部审批的专业系统,分为国务院部门业务办理系统、省级政府统建业务办理系统及其部门业务办理系统、地市级统建业务办理系统及其部门业务办理系统。可根据实际情况,与政务服务管理平台合并。

  ——政务服务数据共享平台:是支撑互联网政务服务门户、政务服务管理平台、业务办理系统运行的基础数据平台,包括集中汇聚的政务服务事项库、办件信息库、社会信用等业务信息库和共享利用的人口、法人、地理空间信息、电子证照等基础信息库,以及政务服务数据共享交换的支撑系统。

  政务服务可按其事项性质、服务对象、实施主体、服务主题、服务层级、服务形式、行政管辖等进行分类。

  (一)按事项性质分类

  可分为行政权力事项和公共服务事项。

  (二)按服务对象分类

  可分为面向自然人和法人的政务服务事项。

  (三)按实施主体分类

  按照事项的管理归属部门进行分类。

  (四)按服务主题分类

  可按面向自然人和法人的不同主题进行分类。

  1.面向自然人的主要有:生育收养、户籍办理、民族宗教、教育科研、入伍服役、就业创业、设立变更、准营准办、抵押质押、职业资格、行政缴费、婚姻登记、优待抚恤、规划建设、住房保障、社会保障(社会保险、社会救助)、证件办理、交通出行、旅游观光、出境入境、消费维权、公共安全、司法公证、知识产权、环保绿化、文化体育、公用事业、医疗卫生、离职退休、死亡殡葬、其他(含个体工商户,按照人类生命周期排序)等。

  2.面向法人的主要有:设立变更、准营准办、资质认证、年检年审、税收财务、人力资源、社会保障、投资审批、融资信贷、抵押质押、商务贸易、招标拍卖、海关口岸、涉外服务、农林牧渔、国土和规划建设、交通运输、环保绿化、应对气候变化、水务气象、医疗卫生、科技创新、文体教育、知识产权、民族宗教、质量技术、检验检疫、安全生产、公安消防、司法公证、公用事业、法人注销、档案文物、其他(按照法人生命周期排序)等。

  (五)按服务层级分类

  可分为国家级、省级、市级、县级、乡级、村级(代办)政务服务事项。

  (六)按服务形式分类

  可分为线上办理、线下办理、线上线下一体化办理的政务服务事项。

  (七)按行政管辖分类

  可分为定点办理、跨地区通办的政务服务事项。

  三、“互联网+政务服务”平台总体架构

  (一)总体构架

  1.总体层级体系

  “互联网+政务服务”平台体系由国家级平台、省级平台、地市级平台三个层级组成,各层级之间通过政务服务数据共享平台进行资源目录注册、信息共享、业务协同、监督考核、统计分析等,实现政务服务事项就近能办、同城通办、异地可办。具体层级关系如图3—1所示:

  图3-1 “互联网+政务服务”总体层级体系图

  (1)国家级平台

  国家级平台包括国家政务服务平台和国务院部门政务服务平台。国家政务服务平台依托国家电子政务外网建设,主要实现各地区各部门政务服务汇聚、跨地区跨部门数据交换、跨地区统一认证、共性基础服务支撑。汇集各地区、各部门政务服务资源,形成统一事项目录库、证照目录库,实现人口、法人、地理空间信息、社会信用等基础信息资源库和业务信息库共享利用,发挥政务服务访问的“公共入口”,地方部门数据交换的“公共通道”,身份认证、证照互认、安全保障等“公用支撑”作用。充分利用国家数据共享交换平台,做好与国家投资项目在线审批监管平台、国家公共资源交易平台、全国信用信息共享平台、国家企业信用信息公示系统等平台的衔接与整合。

  国务院部门政务服务平台(业务办理系统),实现部门相关政务服务的办理,并与国家政务服务平台实现对接和办理结果汇聚。

  (2)省级平台

  省级平台充分利用现有电子政务网络资源建设(原则上依托国家电子政务外网),提供省级部门政务服务事项受理、办理和反馈。建立省(区、市)政务服务数据共享平台,依托统一信息资源目录,通过与国家级平台和地市级平台的数据交换,实现自然人、法人基础信息共享、用户认证信息交互、证照信息共享、办件信息交换、统计分析和监督考核。

  (3)地市级平台

  地市级平台充分利用各地区统一电子政务网络建设(原则上依托国家电子政务外网),提供地市级、县级、乡级政务服务事项受理、办理和反馈,有条件的地区可将代办点延伸至村级。依托地市(州)政务服务数据共享平台,实现与国家级平台、省级平台的数据交换,提供地市级范围内基础数据共享共用,实现地市级平台与本级部门纵向系统的衔接与整合。

  国家政务服务平台与中央政府门户网站(及其微博微信、客户端)实现数据对接和前端整合;各省(区、市)、国务院部门政务服务平台做好与本地区本部门政府门户网站及客户端的政务服务资源和数据对接;同时,各地区各部门政务服务平台与国家政务服务平台和中央政府门户网站(及其微博微信、客户端)实现数据对接和前端整合,形成全国一体化网上政务服务体系;适应移动互联网趋势,做好网上政务服务平台在手机端的效果展示优化及手机适配,提高百姓用手机登录政务服务平台及政府门户网站的使用舒适度。

  2.平台系统组成

  “互联网+政务服务”平台主要由互联网政务服务门户、政务服务管理平台、业务办理系统和政务服务数据共享平台四部分构成。平台各组成部分之间需实现数据互联互通,各组成部分之间的业务流、信息流如图3—2所示:

  图3-2 “互联网+政务服务”平台系统组成图

  互联网政务服务门户统一展示、发布政务服务信息,接受自然人、法人的政务服务申请信息,经与政务服务数据共享平台进行数据验证、比对和完善后,发送至政务服务管理平台进行处理,将相关受理、办理和结果信息反馈申请人。

  政务服务管理平台把来自互联网政务服务门户的申请信息推送至政务服务数据共享平台,同步告知业务办理系统;政务服务管理平台从政务服务数据共享平台获取并向互联网政务服务门户推送过程和结果信息,考核部门办理情况。

  业务办理系统在政务服务数据共享平台取得申请信息和相关信息后进行业务办理,将办理过程和结果信息推送至政务服务数据共享平台,同步告知政务服务管理平台。

  政务服务数据共享平台汇聚政务服务事项、电子证照等数据,以及来自互联网政务服务门户的信息、政务服务管理平台受理信息、业务办理系统办理过程和结果,实现与人口、法人等基础信息资源库的共享利用。

  3.建设方式

  各省(区、市)、地市(州)建设“互联网+政务服务”平台,应遵循平台总体架构,平台各组成部分可结合本地情况组合建设。主要建设方式分为以下几种:

  (1)分建方式

  省级平台、地市级平台各组成部分分级独立建设,通过省、市两级政务服务数据共享平台,实现省、市两级平台数据交换、基础数据共享。如图3—3所示:

  图3-3 “互联网+政务服务”平台分建方式示意图

  (2)统分方式

  省级平台、地市级平台中互联网政务服务门户统建,基础性及对外核心业务统建,政务服务管理平台(可依托实体大厅或网上大厅)、业务办理系统分建,通过省、市两级政务服务数据共享平台,实现省、市两级平台数据交换。如图3—4所示:

  图3-4 “互联网+政务服务”平台统分方式示意图

  (3)统建方式

  省级平台、地市级平台中各组成部分由省级整体统一建设,即全省(区、市)一个平台,地市及区县级不再建设。政务服务数据省级大集中,在平台内部共享。如图3—5所示:

  图3-5 “互联网+政务服务”平台统建方式示意图

  (二)业务流程

  政务服务业务办理全过程依托政务服务数据共享平台支撑,业务数据在互联网政务服务门户、政务服务管理平台、业务办理系统之间流转,具体全过程业务流程示意图如图3—6所示。

  用户注册登录、用户空间信息维护、政务服务事项定位和查询,以及政务服务的网上预约、申请、过程管理、办理反馈和互动咨询功能在互联网政务服务门户实现;服务引导、政务服务事项受理、协同审批、事项办结和互动反馈功能在政务服务管理平台实现。业务办理系统对申请表、附件材料、受理信息的抓取,对过程信息、审批结果和电子证照的发送通过政务服务数据共享平台完成。

  图3-6 “互联网+政务服务”平台业务流程图

  (三)平台技术架构

  “互联网+政务服务”平台技术架构由基础设施层、数据资源层、应用支撑层、业务应用层、用户及服务层五个层次组成,如图3—7所示:

  图3-7 “互联网+政务服务”平台技术架构图

  1.基础设施层

  基础设施包括网络、服务器、安全等硬件基础设施,优先依托政务云平台进行集约化部署建设。网络方面,政务服务的预审、受理、审批、决定等原则上依托统一电子政务网络,政务服务的咨询、预约、申报、反馈等依托互联网。政务服务数据共享平台依托电子政务网络建设。

  2.数据资源层

  数据资源层基于政务服务资源目录和数据交换,汇聚政务服务事项库、办件信息库、监管信息共享库、信用信息库等政务服务业务信息库,共享利用人口、法人、地理空间信息、电子证照等基础信息资源库,实现数据资源共建共享,共同构成政务服务数据共享平台,为政务服务提供统一的数据支撑。

  3.应用支撑层

  应用支撑包括CA和电子印章、工作流引擎、电子表单、消息服务等各种通用组件服务,也包括用户管理及认证、支付平台和物流平台等中间支撑系统。

  4.业务应用层

  业务应用包括政务服务管理平台和各级部门审批业务办理系统,实现政务服务事项管理、运行管理、电子监察、电子证照管理等功能。

  5.用户及服务层

  互联网政务服务门户包括用户注册、事项发布、事项申请、办理互动、办件查询、服务评价等,自然人和法人可通过PC电脑、移动终端、实体大厅、自助服务终端、呼叫热线等多种渠道访问。

  (四)用户注册和认证体系

  为保证网上政务服务用户信息的真实、合法和有效,自然人和法人用户注册、认证应采用实名制。统一用户注册和认证体系是开展“互联网+政务服务”、建立政务服务实施机构和行政相对人线上服务法律关系的前提,是全国政务服务网上“一地注册,各地互认”的基础。

  针对平台建设的不同特点,注册和认证可采用三种方式。

  1.分建方式

  用户可通过国家、省、地市级互联网政务服务门户注册和验证,注册用户账号信息存储在各级政务服务数据共享平台,通过交叉验证实现共享互认。用户跨省、跨市登录验证时,通过国家、省级用户互认服务,调用获取外省(区、市)、地市(州)用户信息。详细用户注册和验证流程如图3—8所示:

  图3-8 分建方式用户注册和认证示意图

  2.统分方式

  用户可通过国家、省、市级互联网政务服务门户注册和验证,市级互联网政务服务门户注册和验证页面直接嵌入省级互联网政务服务门户用户注册和验证页面,用户账号信息集中存储在省级政务服务数据共享平台,省(区、市)内用户信息互认,用户跨省(区、市)登录验证时,通过国家用户互认服务,调用获取外省(区、市)用户信息。详细用户注册和验证流程如图3—9所示:

  图3-9 统分方式用户注册和认证示意图

  3.统建方式

  用户可通过国家、省级互联网政务服务门户注册和验证,用户账号信息集中存储在省级政务服务数据共享平台,省(区、市)内用户信息互认,用户跨省(区、市)登录验证时,通过国家平台用户互认服务,调用获取外省(区、市)用户信息。详细用户注册和验证流程如图3—10所示:

  图3-10 统建方式用户注册和认证示意图

  四、政务服务信息的汇聚、发布与展示

  (一)需求侧(面向社会)

  1.用户访问——“我”

  “我”是登录政务服务平台的访问者,可以是自然人或法人,分为注册用户和普通用户。注册用户是指通过网络采集自然人身份或法人登记信息,经审核验证确立政务服务主客体法律关系的访问者。普通用户是指未通过上述实名注册的访问者。

  注册用户能够访问互联网政务服务门户,检索静态信息,进行在线咨询,并在专属用户空间查询申办事项的过程信息和历史信息,维护用户空间信息。普通用户只能访问政务服务门户网站,检索静态信息。

  2.信息资讯——“我要看”

  信息资讯是“我”所能查阅或获得的政务服务信息,应包括静态信息和过程信息,通过各级互联网政务服务门户展现,政务服务信息应由政务服务管理平台推送产生。

  静态信息是按照政务公开要求,依法公布的政务服务办理的相关资讯。

  过程信息主要是由部门通过政务服务管理平台,以一定的形式,及时向“我”提供事项的受理、审查、结果等重要环节的资讯。

  3.信息检索——“我要查”

  信息检索是互联网政务服务门户网站向“我”提供的查阅、搜索静态信息和过程信息的服务,应具备模糊检索、目录检索、全文检索等功能。可按照关键词搜索服务事项和办事指南,按照办件编号查询办事进度、信件回复情况等,能让“我”查得方便、看得明白。

  4.服务引导——“我要办”

  服务引导是政务服务管理平台依据“我”的需求目标和筛选条件,对“我”所需申办的事项进行初步定位,通过目标的进一步细化和筛选条件的增加,为“我”提供事项办理的部门、地点、主题等快捷的浏览入口和分类导航。

  5.咨询问答——“我要问”

  咨询问答是互联网政务服务门户网站依据“我”的困惑和问题,为“我”提供人工客服与智能客服相结合的咨询服务,保证“我”在事前、事中、事后均可“有疑就问”,相关政务服务实施机构“有问必答”、“答必释惑”。

  6.监督评价——“我要评”

  监督评价是互联网政务服务门户网站依据“我”的服务体验,为“我”提供帮助服务和评价渠道,保证“我”及时对政务服务过程进行投诉或评价,帮助政务服务实施机构纠错和优化服务。“我”的投诉或差评由政务服务实施机构通过政务服务管理平台及时办理,并通过政务服务门户网站向“我”反馈结果。

  7.个性化推送——“我的”

  个性化推送实现以“我”为中心的服务资源聚合和个性化服务定制,通过大数据挖掘分析用户行为习惯,智能推送用户关注度高、与用户相关的信息,提供主动服务。

  个性化推送包括一次性推送和长期推送。一次性推送是根据“我”的办事需求,推送相似案例办理经验、可比选的路径或其他众筹攻略等供其参考。长期推送是结合“我”的基本信息和办件足迹,推送相关业务资讯,与自然人相关的社会公共服务信息(水、电、气、公积金、交通违章等信息),与法人经营范围相匹配的经营许可和行业准入许可信息、相关扶持优惠政策等内容。

  (二)供给侧(面向政府内部)

  1.事项清单标准化

  政务服务事项清单包括目录清单和实施清单。

  目录清单是编制、法制等有关职能部门牵头编制的政务服务事项基本清单,清单要素包含事项名称、基本编码、设定依据、事项类型等要素。目录清单划分为国家级、省级、市级等层次。国家级目录清单全国范围通用,省级目录清单全省(区、市)范围通用,市级目录清单全市范围通用。

  实施清单是政务服务实施机构依据“三定”规定确定的职责分工,对目录清单中本机构的政务服务事项进行细化完善形成的清单,清单要素包含事项名称、基本编码、设定依据、事项类型、实施编码、行使内容等36项全要素(见附录一)。实施清单是编制政务服务指南,进行政务服务事项管理和运行管理的基础。实施清单分为国家、省、地市、区县、乡镇等不同层级。

  各地区在建立政府部门行政权力清单制度的基础上,进一步编制政务服务事项清单,依托本级政府门户网站发布,并纳入政务服务管理平台进行管理。国务院各部门参照本指南,推动本部门本系统政务服务事项清单编制,并依托中央政府门户网站发布。

  (1)梳理原则

  统一规范:政务服务事项清单应统一制定发布。对列入清单的政务服务事项,按照统一标准自上而下予以规范。同一政务服务事项应当在纵向不同层级、横向不同区域间,保持政务服务事项名称、类型、依据、编码等要素相对统一。

  全面准确:涵盖实施的所有政务服务事项。确保纵横间权界清晰、分工合理、权责一致。

  合法有效:清单发布前须经编制、法制等部门进行有效性、合法性审查。严格按照法律、法规、规章要求,不得擅自增加、减少、转移行政权力。

  动态管理:法律、法规、规章等制定、修改、废止时,应及时更新事项清单及相关要素。

  便于应用:政务服务事项设定可分为主项、子项,政务服务实施机构可以根据实际办理中申请材料的不同情形,对事项编制部门发布的主项和子项进一步拆分为办理项。

  (2)统一政务服务事项

  对列入目录清单的政务服务事项按照统一标准,实现不同层级相同的政务服务事项,其事项名称、事项类型、法律依据、基本编码等要素完全统一,逐步形成由国家级、省级、市级等层级目录清单以及各实施机构实施清单等组成的政务服务事项清单体系。

  各级政务服务实施机构按照自身承担的职责范围,在目录清单基础上,细化完善实施编码、行使内容、申请材料等事项全要素,形成具体的实施清单。实施清单作为编制政务服务指南,进行政务服务事项管理和运行管理的基础。

  (3)组织推进

  省级编制、法制等部门组织开展本地区政务服务事项清单标准化工作。在梳理清单的基础上,由省级、市级编制、法制等部门牵头,政务服务管理机构、政务服务实施机构共同参与建立统一的事项管理数据库,相关部门按照各自职能和权限对具体事项的要素内容进行动态维护,加强对政务服务事项的共同管理和运用,实现政务服务事项数据统一、同步更新、同源公开、多方使用。

  国家级政务服务事项清单标准化工作另行安排。

  2.办事指南规范化

  办事指南是为方便用户办事,在实施清单标准化基础上对政务服务事项的办理主体、依据、流程、材料、注意事项等内容所作的指导性说明,并规定办理政务服务事项的各方应共同遵守的规则。

  (1)办事指南要素

  办事指南包括以下要素:事项名称、事项类型、设定依据、实施机构、法定办结时限、承诺办结时限、结果名称、结果样本、收费标准、收费依据、申请材料、办理流程、办理形式、审查标准、通办范围、预约办理、网上支付、物流快递、办理地点、办理时间、咨询电话、监督电话等。

  ①申请材料

  申请材料应当有材料名称、材料类型、材料样本、电子表单、来源渠道、纸质材料份数和规格、填报须知、受理标准、是否需电子材料等信息。

  要求提供申请材料,须有相应的法律法规、规章及规范性文件作为依据,原则上不能有兜底性条款,并应体现合理性、必要性、适时性、完整性。

  申请材料需提供样本。明确告知申请人要件材料的来源渠道(如需提供其他部门审批证件的,注明该证件的核发部门),对于中介机构或法定机构产生的要件材料,提供该类机构业务查询及联系方式。

  ②办理流程

  政务服务事项办理流程是指在政务服务办理过程中直接面向用户的外部流程,包括申请、材料补正、原件预审、缴费、物流、受理、办结、签收等环节。每个环节包含开始时间、结束时间、办理时长、申请人员、办事窗口等要素信息,作为办事过程信息在互联网政务服务门户向用户主动推送或接受查询。

  明确清晰地绘制出政务服务事项所涉及的法定程序和环节以及时限要求,并附以相应的文字说明,要按照简化和缩短后的时限编制。提供图像型或表格型格式文件。

  ③结果样本

  提供政务服务事项申请同意后形成的批文或证照等结果文书样本。样本采用安全通用的文件格式,如涉及企业或个人不宜公开的信息须作隐藏处理。

  (2)办事指南组织和展示发布

  办事指南由政务服务实施机构依据政务服务事项清单标准化要求填写各项要素内容,政务服务管理平台按照既定的办事指南要素逐项生成,并通过互联网政务服务门户、移动终端、自助服务机、宣传手册等途径展示发布。政务服务实施机构应对同一政务服务事项编制统一的办事指南,鼓励同一层级和同一内容的办事指南标准化编制。

  3.审查工作细则化

  为规范对外服务的实施,面向政务服务实施机构制定工作细则和流程规范等要求,包括审查工作细则要素、编制要求等内容。

  (1)审查工作细则要素

  审查工作细则要素包括:基本信息、政务服务人员、业务流程、申请、受理、审查、决定、证件制作与送达、决定公开、收费、咨询等。

  (2)审查工作细则编制要求

  ●基本信息

  基本信息应当有10项要素:事项(子项)名称、实施编码、实施机构、联办机构、服务对象、法定办结时限、承诺办结时限、咨询电话、监督电话、办理形式。

  ●政务服务人员

  列出对从事本项政务服务的工作人员的资格要求,内容包括但不限于:法律上、业务上等方面的条件及资格限制;应具备相应的法律知识和专业技能,并接受过法律和相应的业务培训及考核;其他应具备的特殊要求。明确收件人、受理人、审查人、决定人、送件人等角色和人员,一个人可以多角色。

  ●业务流程

  按照本项政务服务办事指南中的办理流程确定的程序和时限要求,将办理流程中规定的步骤和环节,细化到实施机构内部办理的岗位,明确每一个岗位的岗位名称、工作职责、时限等。

  ●申请

  列出申请编号、申请材料、申请接收、收件凭证送达等相关要求。

  ●受理

  列出受理审核、补正材料、受理决定、审查方式确定和收件转办等相关要求。

  ●审查

  列出所需采用的审查方式和要求。所列的审查方式,应按简化流程、提高效率的原则,根据政务服务事项的具体情况选择若干种方式。审查方式主要包括:书面审查;实地核查;招标与拍卖;检验、检测、检疫、鉴定、考试、考核;专家评审;技术审查;听证;听取利害关系人意见;集体审查;法律、法规或规章规定的其他审查方式。

  ●决定

  根据审查人提出的审查意见,由决定人决定是否批准申请人的申请。能够由受理人当场进行审查和作出决定的事项,受理人应当当场作出决定。审查人在完成书面审查后能够当场作出决定的事项,审查人应当当场作出决定。经书面审查并依据检验、检测、检疫、鉴定结果即可认定设备、设施、产品、物品是否符合技术标准、技术规范的事项,审查人应当当场作出决定。经书面审查并完成实地核查、招标、拍卖、考试、考核、专家评审、技术审查、听证、听取利害关系人意见中的任一种方式审查的事项,由审查人签署意见,由决定人作出决定。完成集体审查的事项,由决定人作出决定。

  ●证件制作与送达

  列出证件的类型、名称和内容、岗位职责和权限、制作、送达方式和时限、无法送达的处理、文书、材料归档的内容、要求和时限等。属于并联审批的,证件可以由并联审批各实施机构分别送达申请人,或者统一由综合窗口或牵头实施机构送达申请人。

  ●决定公开

  列出决定公开的方式、岗位职责和权限、公开内容、时限、文书等内容。

  ●收费

  属于收费的事项,应列出收费环节、收费项目、收费依据、收费标准、减免收费的情形,以及缴费的时间、地点。属于不收费的事项,应列明“本事项不收费”等内容。

  ●咨询

  政务服务人员有义务准确、可靠地答复申请人的疑问。列出岗位职责和权限、途径、工作程序和回复时限。可提供窗口咨询、电话咨询、网上咨询、信函咨询等方式。应列出咨询时间和回复时间。

  4.业务办理协同化

  业务办理协同化是指以申请人的目标需求为导向,两个或两个以上部门或地区通过系统、数据、人员相互协同的方式,实现政务服务业务跨部门、跨区域、跨层级办理。重点关注以下几种业务:自然人与法人证照异地办理、社会保险关系转移接续,投资项目多评合一、多图联审、商事登记证照联合办理等跨部门协同办理,以及按照自然人和法人的需求程度,能并行办理的尽量并行办理。

  跨部门业务办理协同化的要求:一个收发窗口、一张告知清单、一个流转平台。明确牵头部门与协办部门,牵头部门负责建立协同流程,制定申请材料清单,控制办理时限;协办部门相应调整工作流程配合业务协同办理。

  跨区域业务办理协同化的要求:一套共享数据、一个受理标准。跨区域业务协同由共同的上级政务服务管理机构牵头协调,相关区域政务服务管理机构和涉及的政务服务实施机构共同配合,统一数据接口、受理标准和服务规范。

  着眼信息惠民和信息惠企,围绕身份证异地办理、医保异地接续、跨区域市场准入协同、跨区域公平交易执法协同、跨区域消费维权合作等方面,健全完善相关技术标准和跨地区互认共享标准,推动跨地区业务协同。

  5.事项管理动态化

  各地区各部门要建立权责清晰的分级负责机制和动态管理机制。主要包括:

  (1)清单动态管理

  根据法律法规、机构和职能调整变动情况等,及时调整目录清单和实施清单。目录清单由编制、法制等部门负责调整,实施清单由各实施机构根据目录清单变动作相应调整。

  建立全省(区、市)统一事项管理数据库的地区,其事项清单按照“谁编制、谁维护”的原则进行动态调整。事项调整的申请审核流程与清单编制的申请审核流程相同,仍由相关部门按照各自职责权限在同一平台上操作维护,形成实时更新的基础数据。

  (2)办理流程动态管理

  政务服务事项办理流程动态管理是指对办理流程各环节和各环节要素信息进行调整的过程。各级政务服务实施机构对事项办理环节及其要素信息有调整需求的,应向同级政务服务管理机构提出申请,经审核同意后调整。

  (3)办事指南动态管理(对外)

  根据目录清单和实施清单的调整,及时对相关事项的办事指南要素进行调整,对于新增事项须及时编制办事指南。依据简政放权、放管结合、优化服务改革的新要求、新举措,同步对相关事项的办事指南要素进行调整。通过建立事项数据库进行管理的,办事指南的相关要素来源于政务服务事项清单要素,随事项清单要素的调整同步调整,无需重新编制。

  (4)审查工作细则动态管理(对内)

  根据清单的动态调整、办事指南的动态调整,及时对所涉及事项的审查工作细则进行动态调整。定期不定期地对已办结件进行分析研究,不断完善审查工作细则,改进服务方式和手段,简化流程,缩短时限,提升用户体验。

  (5)协同业务动态管理

  当协同办理业务的实施机构及相关事项发生变动时,政务服务管理机构会同相关政务服务实施机构及时进行相应调整的过程,分为主动动态管理和被动动态管理两种情形。

  主动动态管理是指根据自然人、法人的需求变化而对已有的业务协同方式进行优化改进的过程。被动动态管理是指协同办理的政务服务事项相关要素,如事项设定依据、实施机构、行使层级、申请材料等发生改变,协同业务必须作出相应改变的过程。

  协同业务动态管理由政务服务事项发生变动的实施机构向业务协同牵头方提交业务调整要求,牵头方征求其他协办方意见,确定业务调整方案,报政务服务管理机构审定后实施调整。

  五、政务服务事项的一体化办理

  政务服务事项办理是指申请人通过线上或者线下的方式向政务服务实施机构提出政务服务事项办理申请,政务服务实施机构依法通过实地核查、检验、检测、评审、鉴定等审查方式,对递交的申请作出决定并告知申请人的过程。

  政务服务实施机构通过在互联网政务服务门户公开政务服务事项办事指南,为申请人提供一站式办事服务。申请人通过互联网政务服务门户或实体大厅递交事项申请,政务服务实施机构通过政务服务管理平台统一受理,经由业务办理系统对申请事项进行审查并依法作出决定,最后将决定汇总至政务服务管理平台统一告知申请人。

  (一)互联网政务服务门户(外部服务)

  互联网政务服务门户公开发布政务服务事项办事指南,为公众提供场景式在线办事导航,为注册用户提供专属的办事数据存储和应用空间,提供网上预约、网上申请、网上查询、咨询投诉等相关服务。互联网政务服务门户与实体政务大厅应在服务引导、同源数据发布的层次上进行充分的互联、集成。

  1.建设管理要点

  (1)集约建设

  按照标准化、集约化原则,采用省级统一门户或省、市两级统一门户建设模式,建设互联网政务服务门户,集中发布和展示政府部门政务服务信息。

  (2)同源管理

  各级各部门的政务服务信息,应统一汇聚到本级政务服务数据共享平台,各项业务办理中的受理、过程和结果信息,应统一发布到互联网政务服务门户,并实现同源发布。各部门也可反向链接相关信息,扩大信息的公开渠道。

  (3)多渠道服务

  充分利用互联网技术,实现多渠道服务,包括移动APP、自助服务一体机、热线电话等,由互联网政务服务门户统一提供服务接口,供各种渠道调用,实现数据同源。

  ①移动APP

  具备办件查询、表单预填、办事预约、咨询投诉、网上支付等功能,支持手机等移动终端,支持主流操作系统。

  ②自助服务终端

  具备办事指南、办事预约、办件查询等功能,支持身份证识别、二维码扫描、表格样本打印、申请材料上传等功能,实现自助申请服务,一般放置于实体大厅和便民服务点。

  ③第三方公共服务平台

  借助成熟的第三方公共服务平台,为自然人和法人提供便捷服务。

  2.主要功能

  主要包括用户注册、用户管理、事项信息的发布、事项办理的触发、用户互动、办理过程和结果的查询、服务评价等功能。

  (1)用户注册

  ①用户分类

  注册用户分为自然人用户和法人用户,须采用实名制。法人用户可用法定代表人实名注册,激活注册企业账号;或使用统一社会信用代码直接注册企业账号;或与已使用企业CA认证的用户进行关联注册后创建企业账号;或与已使用电子营业执照的用户进行关联注册后创建企业账号。

  ②用户注册方式

  自然人用户注册流程如图5—1所示,主要包括线上门户注册、线下窗口注册和关联注册等形式。

  图5-1 自然人用户注册

  【线上自行注册】申请人注册时,根据注册向导功能,填写用户姓名、身份证号码等基本信息。为保证实时性、安全性、准确性,注册时须不少于三种认证内容,其中身份证信息为必选项,手机号码、社会保障卡信息、银行卡账号、公积金账号、驾驶证档案编号等信息任选两项进行实名验证,验证完成后应签订网上服务协议,完成实名注册。

  【线下窗口注册】在实体政务大厅专设窗口,申请人刷卡进行身份信息验证,并输入手机短信验证码进行确认,验证完成后书面签订服务协议,窗口人员激活用户账号,及时告知申请人的账号和密码,账号默认为身份证号码(登录后账号实际显示内容及运用中,可根据实际需求隐去年月日相关信息,以保护个人隐私),密码应自动随机生成,用户登录后可自行更改。

  【关联注册】可通过与本地已经建立官方实名认证的平台,绑定认证,获取实名信息,并补充签订服务协议,完成快速注册。

  法人用户注册过程如图5—2所示,主要包括线上远程比对注册、线下法人窗口注册和关联注册等方式。

  图5-2 法人用户注册

  【法人远程比对注册】用户上传证照图片,输入证照信息,与工商、民政、编制管理部门的法人注册信息进行信息比对验证,或用户上传电子营业执照,验证通过后,网上签订服务协议,开通法人账号,并与法定代表人个人实名账号绑定,完成法人实名注册。法人用户变更流程与上述流程相同。

  【法人窗口注册】法定代表人携带本人身份证、营业执照(社团组织登记证、机关事业单位法人登记证等)到实体政务大厅专设窗口人工核验,核验通过后,书面签订服务协议,完成法人用户实名注册。法定代表人委托他人现场办理的,被委托人需携带被委托人身份证、法定代表人身份证、法定代表人授权委托书、企业营业执照(社团组织登记证、机关事业单位法人登记证等)到实体政务大厅专设窗口人工核验,核验通过后,书面签订服务协议,完成法人用户实名注册。法人用户变更流程与上述流程相同。

  【关联注册】已使用企业CA认证或电子营业执照的用户,进行绑定认证,获取实名信息,并补充签订服务协议,完成快速注册。

  ③用户登录

  用户PC端登录:默认采用身份证号码登录,或已绑定手机号码登录、手机APP扫描二维码登录,登录过程中应采用短信验证、密码等方式提高安全性。

  用户移动APP端登录:默认采用身份证号码登录,或已绑定手机号码登录。登录过程中应采用短信验证、密码等方式提高安全性。

  (2)用户管理

  ①自我管理:应具备用户信息的维护管理功能,具体应包括以下功能。

  【找回密码】用户遗忘登录密码时,可通过注册手机号码,发送、确认短信验证码,重置密码。也可凭身份证到实体政务大厅,经实体政务大厅专设窗口人员审核确认后,将自动生成的新密码告知用户。

  【更换绑定手机号码】用户更换绑定手机号码,须通过原绑定手机号码短信验证确认解除绑定,并通过新手机号码短信验证绑定。

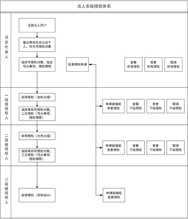
  【法人用户授权】法人用户应具有多级授权,可设定被授权人、授权有效期、服务事项范围,被授权人可进行再次授权,授权层级最多三层,具备授权、申请授权、变更授权、取消授权、授权查看等功能。具体授权过程如图5—3所示:

  图5-3 法人用户授权

  ②后台管理:应具有注册用户的管理功能,提供帐号的开通、禁用和解禁、操作审计功能。

  【账号开通】具有账号信息的录入、验证、开通等功能,可打印书面服务协议书。

  【账号禁用】用户有违反法律法规行为的,管理人员可进行账号禁用操作,禁用账号应短信通知用户。

  【账号解禁】具备已禁用账号的解禁功能,账号解禁需经过管理部门负责人审核,并通过短信告知用户。

  【操作审计】具备用户管理过程的操作日志审计功能,实现可追溯。

  当统一用户体系实现法人多账号授权管理模式后,在多业务模式下的应用须考虑实现不同账号可访问不同的应用功能,实现应用精细化授权管理。应用访问控制模式要保证应用访问的安全性,满足应用的实名要求。支持灵活主动的管理应用访问,当应用访问控制策略调整时,能够对某个应用或某类用户进行策略调整,避免对接入应用的扰动,使得系统更加灵活、安全。

  (3)事项信息的发布

  各级政务服务实施机构在省级统一政务服务事项库中动态维护本级服务事项实施清单,政务服务事项库中的在用、最新版本数据单向且实时同步到本级互联网政务服务门户。

  ①事项信息的检索

  用户可通过多种方式查找到所需要的政务服务事项信息。

  【模糊检索】应具备通过关键词、词组、筛选条件进行政务服务事项的模糊检索,具备关键字飘红、搜索排名、热点排名等功能。

  【目录检索方式】应具备根据部门事项目录、事项类别目录检索功能,查找到所需的服务事项信息。

  【场景导航】应具备通过服务对象(自然人、法人)、实施主体、服务性质、申请类型、服务主题等引导功能,查找到所需的服务事项信息。

  【智能推荐】根据自然人和法人的信息属性(如法人主体性质)、办理事项的前后关系、事项订阅的要求进行自动筛选,推送到用户空间,实现注册用户的个性化智能推荐。

  【热点服务】应具备热点服务自动排名功能,推送到热点服务频道版块,用户可通过热点服务事项快速链接通道,查找到所需服务事项信息。

  ②事项信息的展示

  应提供办事指南、办事引导、信息分享、多渠道展示等功能。

  【办事指南】应以静态页面形式展示各类办事指南要素,具备一键下载包括材料下载功能。

  【办事引导】应提供网上办事引导服务功能,包括办理形式(线上、线下)、是否支持网上预约、通办范围、是否支持网上支付、是否支持物流快递等。

  【信息分享】应具备一键发布到微信、微博功能,提供事项二维码扫描,快速收藏到手机功能,具备办事经验分享功能。

  【多渠道展现】应提供事项信息同源发布、多渠道展现,支持PC、手机、智能化终端设备的事项信息展示。

  (4)事项办理的触发

  注册用户登录后,申请人具备事项网上办理功能,包括申请、预约功能。

  ①网上申请

  申请人查看办事指南事项信息,点击“网上申请”,进入网上申请页面,自动引用申请人的用户空间信息、电子证照信息,完善填写其他信息,上传其他申请材料,提交申请。申请完成后,应给予是否提交成功提示,告知申请编号,并提供短信、移动终端等方式的提醒。充分利用各部门已有电子证照,最大程度精简纸质申请材料。

  网上申请应支持三种形式:原件预审、原件核验、全程网办。

  【原件预审】申请人网上提交申请后,政务服务实施机构窗口人员通过政务服务管理平台网上预审功能查看申请人提交的相关信息和材料,如果材料符合办理条件,以短信、移动终端等通知申请人携带原件材料到现场办理,如材料不符合条件,以短信、移动终端等通知申请人网上补正材料。预审通过后,申请人携带原件到现场,窗口工作人员审核通过后,正式受理,并按照事项的办理流程进行内部审查、作出审批决定,并将结果反馈给政务服务管理平台,通过短信、移动终端等方式通知申请人来大厅领取结果,也可选择物流递送形式递送证书结果,整个办理过程应到大厅现场不超过2次。具体流程如图5—4所示:

  图5-4 预审流程

  【原件核验】申请人网上提交申请后,默认申请人提交的所有信息材料真实有效,如材料符合办理条件,窗口人员通过政务服务管理平台受理,如材料不符合条件,以短信、移动终端等通知申请人网上补正材料,受理通过后由政务服务实施机构工作人员通过业务办理系统进行审批办理,并将审批过程、结果反馈给政务服务管理平台,窗口人员统一办结,到发证环节时通知申请人携带原件材料到窗口核验,核验通过后领取结果,整个办事过程应到大厅现场不超过1次。具体流程如图5—5所示:

  图5-5 核验办理流程

  【全程网办】网上申请,申请信息均为用户验证过的信息,申请人提交网上申请后,通过政务服务管理平台受理,受理通过后由政务服务实施机构工作人员通过业务办理系统进行审批办理,并将审批过程、结果反馈给政务服务管理平台,窗口人员统一办结,审批结果通过物流递送,整个办事过程无需到大厅。具体流程如图5—6所示:

  图5-6 全程网办流程

  用户辅助数据:包括申请人自己维护的个人信息和申请人的证照信息。申请人自己维护的个人信息主要指手机号码、地址等,信息维护变更需短信验证。申请人的证照信息包括自己上传、后台推送两种性质,自己上传的材料可自行修改,后台推送的证照信息不得自行修改。个人信息和证照信息应用于网上申请的三种形式,辅助填写申请表格,上传申请材料,避免申请人申请时重复填报。

  办事过程指引:提交申请后,申请有多种状态,不同状态需指引申请人配合,并在受理通过、不予受理、补正、办结环节,通过短信、移动终端等渠道提醒申请人。材料需要补正的,应具备网上补正功能,原件预审或核验时,应告知两种途径(大厅提交,物流提交);领取审批结果时,应告知两种途径(大厅自领,物流递送),物流递送需支持网上支付功能。

  ②网上预约

  网上预约需用户登录,可在互联网政务服务门户、APP等渠道预约,选择预约窗口和事项、日期和时间段,预约申请提交后应给予明确提示是否成功。

  【预约控制】应提供预约控制功能,预约时间一般为从第二天开始的一周内的工作时间,可根据每个事项的办理时间与预期人数,设置最大预约数,预约人数超过后该时段停止预约。同一政务服务事项一个身份证只能预约一次,必须办理完成或者取消预约后才能再进行预约。

  【大厅联动】大厅取号机上开设预约取号功能,并与政务服务管理平台对接,通过刷身份证调出未过期的有效预约并打印排队号单。预约号应按预约时段优先叫号。有条件的地方,可以探索移动端预约。

  【预约提醒】在预约到期前的合适时间通过短信、移动终端等提醒申请人及时去大厅办理,因故无法办理的,需取消预约操作。

  【取消预约】在预约时间段内,可以取消预约。可在网上、移动终端、大厅自助设备上进行操作。

  【信用管理】在一定时间段内超过一定次数的预约不取号或取号不办理(比如1个月内超过3次),暂停该用户网上预约功能。

  (5)用户互动

  互联网政务服务门户提供多种用户互动方式,包括但不限于咨询、建议和投诉。

  ①咨询

  用户可通过互联网政务服务门户进行网上咨询,提供网上留言和在线咨询等方式。网上留言由用户填写咨询问题提交到政务服务管理平台,由工作人员在合理时限内答复并反馈到互联网政务服务门户,答复的时间纳入绩效考核的指标项;在线咨询指用户和部门工作人员点对点的实时交互。互联网政务服务门户的每个页面上,都可打开咨询链接,方便用户随时咨询。需提供精确咨询功能,能够根据用户当前浏览页面,定位咨询对象,如当用户停留在某一政务服务事项的办事指南时,自动将咨询对象定位到该事项所属政务服务主体。

  ②建议

  用户访问互联网政务服务门户发现系统故障、内容错误、操作体验、改进建议、工作评议等方面的问题,可提交建议,由政务服务人员通过政务服务管理平台反馈答复。对于合理的建议,答复时应隐去建议人的隐私信息后对外公开。互联网政务服务门户的每个操作页面上,都应具有打开建议窗口的链接,方便用户随时给出建议。

  ③投诉

  用户投诉需用户实名登录,选择部门、事项类别、是否愿意公开,填写投诉内容并提交,由政务服务管理机构通过政务服务管理平台接收投诉并作出处理,也可派发至被投诉的部门和人员由其作出解释,反馈给用户。如选择公开,可公示在互联网政务服务门户,为保护投诉人隐私,公开公示时实名投诉用户的个人信息应被隐藏。投诉需在合理时限内予以答复,答复的时间纳入电子监察并作为绩效考核的指标项。

  (6)办理过程和结果的查询

  用户在完成政务服务事项的申请后,可通过以下渠道查询事项的办理过程和办理结果:

  【互联网政务服务门户】可通过互联网政务服务门户登录用户空间,在已办件列表中查看申请人的办件进度,包括办件的办理信息、过程信息和结果信息。用户也可直接在互联网政务服务门户办件查询中输入统一办件编号查询。

  【移动终端】用户登录互联网政务服务门户APP,在办件相关栏目的列表中查询办件信息,也可直接在APP办件查询中输入统一办件编号查询。

  【智能触摸终端】用户可在智能触摸终端的办件查询模块通过刷身份证查询办件信息,也可在办件查询中输入统一办件编号查询。

  【热线电话】用户可拨打办件查询热线电话并提供统一办件编号,由热线人员代为查询,并反馈办件信息。

  【二维码】用户可通过手机扫描受理通知书二维码,根据二维码中所附带的统一审核编码信息检索办件库,获取办件信息。

  政务服务事项的办件信息展示页面应包含但不限于以下关键要素:

  【事项申请信息】包括统一审核编码、申请材料、申请时间、收件凭证、受理通知书等。

  【办理过程信息】包括办理各环节的名称、起止时间、政务服务人员姓名、政务服务人员工号、各环节审查意见等,并附带办理流程图直观展示办理进程。

  【办理结果信息】包括审查决定及证照批文等。

  (7)服务评价

  服务评价需用户登录,便于核实与回访,应具备限制重复评价,一个IP、一个账号只能评价一次。

  评价指标可分为五级,包括:非常满意、满意、基本满意、不满意和非常不满意,分别对应5分、4分、3分、2分、1分的分值。当用户选择的是不满意和非常不满意两项时,应填写不满意的具体内容,以便于监察人员分类交办处理和反馈结果。

  3.用户(自然人和法人)信息管理

  用户信息的管理包括用户基本信息、证照信息、第三方报告及用户自制信息的管理,应引入分级管理模式。

  (1)用户基本信息

  ①自然人

  包括用户姓名、用户名、密码、手机号码、证件类型、证件号码、邮箱、地址等。

  ②法人

  包括统一社会信用代码、法人名称、注册地址、经营范围、法定代表人姓名、身份证号码及联系电话等。

  【信息来源】用户的姓名、身份证号码、手机号码等信息均来自于用户注册时填写。

  【信息验证】身份证号码需通过号码规则验证,手机号码需通过短信验证。实名制用户身份证号码和姓名信息应通过人口信息库比对验证。

  (2)证照信息

  证照信息是指政务服务实施机构根据申请人提交的申请颁发的证件、执照、批文。

  【信息内容】应按证照颁发单位、证照类型、颁发时间、持证照者(自然人和法人)进行分类,信息内容应包括证照元数据、照面信息和证照图像。

  【信息来源】证照录入申请材料电子化、审批结果电子化和各部门电子证照库。

  【信息分级】证照信息的可信等级主要分为A、B、C、D四级。A级是政务服务实施机构产生的证照批文,可在申请政务服务事项时直接使用。B级是已经被政务服务窗口人员核验通过的证照信息,可在申请政务服务事项时重复使用。C级是用户自行上传的证照批文,在申请政务服务事项时需要由政务服务窗口人员核验原件后使用。D级为用户自制材料,由用户承诺对其真实性负责,可在申请政务服务事项时直接使用。

  【信息加注】A级证照批文上传时需加盖发证机构的电子印章,并附“水印注明”(载明:此件由××机构提供,仅供办理政务服务事项时使用,有效期至×年×月×日);B级证照信息在政务服务窗口人员核验通过上传时,需“水印注明”(载明:此件经与原件核对无误,仅供办理政务服务事项时使用,有效期至×年×月×日);C级证照批文由用户提交政务服务窗口人员核验时,需“水印注明”(载明:此件由本用户按原件上传,请政务服务窗口人员受理时与原件核对);D级自制材料由用户上传时,需“水印注明”(载明:本用户对此材料的真实性负责)。若证照信息来自于独立的电子证照库,通过电子证照库进行验证。

  (3)第三方报告

  第三方报告主要为中介机构等第三方机构出具的评估、检验、检测等报告。

  【数据内容】第三方报告的数据内容主要由第三方报告名称和电子文书组成。

  【数据来源】第三方报告主要由中介机构用户维护上传,并转换成电子文件格式,有条件的地区可以对接中介机构管理系统,通过数据交换的方式同步中介服务成果。

  【信息验证】用户自行上传的第三方报告可信度登记默认为D级(参照电子证照的信息分级),在申请环节作为申请材料使用时需要核验原件,政务服务窗口人员核验后可信度等级调整为B级(参照电子证照的信息分级)。

  (4)用户自制信息

  【数据内容】用户自制信息的数据内容主要由名称和电子文书组成。

  【数据来源】主要来源用户上传的各类电子文书,但需限制EXE等可执行程序的上传。用户上传自制信息需进行限制,超过固定容量的,用户需清理后才能上传。

  (二)政务服务管理和业务办理(内部办理)

  政务服务管理和业务办理包括事项管理、运行管理、电子监察、电子证照管理、网上支付、物流配套等基础功能和并联审批、事中事后监管等拓展功能,具体由政务服务管理平台和业务办理系统组成。

  政务服务管理平台应与同层级互联网政务服务门户对接,互联网政务服务门户事项信息等静态信息,通过数据接口实现由政务服务管理平台向互联网政务服务门户单向推送;互联网政务服务门户动态信息如申请信息、预约信息、咨询信息等,通过数据接口实现与政务服务管理平台的双向交互。政务服务管理平台通过数据接口实现与本级业务办理系统的双向交互。

  1.基础业务功能

  (1)政务服务事项管理

  政务服务事项管理是政务服务运行管理、电子监察管理的基础,应具备政务服务事项清单管理和事项动态更新管理功能,记录政务服务事项的应用情况,提供政务服务事项变化追踪、自动检查校验、汇总统计、比对分析等功能。政务服务事项库管理主要包括目录清单管理、实施清单管理、清单发布管理、统计分析等功能。

  ①目录清单管理

  具备对全省(区、市)统一动态维护管理功能,覆盖省、市、县三级政务服务事项的主项、子项事项,目录清单管理功能应至少包括以下功能:

  【清单要素管理】包括事项类型、基本编码、事项名称、设定依据等基本要素信息,支持基本要素的新增、修改、删除等操作。

  【统一清单库初始化】将统一清单数据初始入库,提供批量导入功能,并根据要素规则自动检查并提醒错误信息。

  【动态维护管理】具备新增、变更、拆分、合并、暂停、取消、统计分析等功能。

  ——新增:清单新增由编制、法制等有关职能部门审核通过后,生成清单新版本及事项编码,统一更新。

  ——清单变更、暂停、取消、拆分、合并可参照新增流程实施。

  ——查询统计:提供查询统计、报表和电子表格文件导出等功能。

  ②实施清单管理

  实施清单管理应具备编制、变更、查询统计等功能。

  【编制】各级政务服务实施机构可从目录清单中选择本级范围内的政务服务事项,同步基本要素信息,完善填写实施清单中其他要素信息,填写完成后报编制、法制等部门审核。审核通过后,纳入本部门的实施清单。业务办理系统依托实施清单运行。

  提供办理项设置功能,灵活设置办理项多情形条件,根据不同条件关联不同材料,具备办理流程自定义配置,自动生成外部流程图。

  【变更】实施清单变更可参照编制流程实施。

  【查询统计】提供查询统计、报表和电子表格文件导出等功能。

  ③清单发布管理

  提供清单发布的通用接口,供各级政府门户网站,省、市两级互联网政务服务门户调用,实现清单同源发布。

  ④统计分析

  具备事项检索功能,可按区域、部门、类型、状态检索,应具备清单统计报表功能,支持电子表格文件导出功能,提供事项横向部门比对分析,提供同一事项实施清单在不同地区、不同层级的比对分析。

  (2)政务服务运行管理

  政务服务运行管理包括网上预约、受理、审核、审批、收费、送达、评价等环节的管理。集成大厅各类智能化设备,实现线上线下融合的一体化办理。办理流程如图5—7所示:

  图5-7 一体化办理流程

  ①网上预审

  网上预审是对注册用户通过互联网政务服务门户、移动APP等提交的申请进行初步审核,基本满足申请条件及材料的,即可进行预受理,预受理后,可让申请者进一步提供相关材料或者信息。

  ②预约管理

  预约管理是对注册用户通过互联网政务服务门户、移动APP等提交的预约办理信息的管理功能,应具备预约事项属性配置、预约时间段设置等。

  ③窗口受理

  窗口受理是实体政务大厅窗口人员受理本人权限范围内的服务事项,涵盖咨询、接件、受理、查询等业务环节,主要包括预审、叫号、接件、受理、补齐补正等功能。

  【预审】预审是对注册用户网上提交办件申请信息进行审核确认、反馈的管理功能。若办件中缺少必要材料,应提醒用户补充材料;若材料齐全通过预审,可通过在线消息、手机短信、移动终端等方式通知用户到现场办理。

  【叫号】申请人根据取号票到窗口排队办理,通过与大厅窗口显示屏对接,动态显示窗口排队情况,窗口人员在业务办理时,进行叫号操作,按照办件编号进行申办人业务受理。叫号需要与大厅排队取号机、窗口显示屏进行关联。

  【接件】申请人办理时,刷卡进行身份确认,窗口人员快速获取申请人基本信息并完善填写其他信息,证照材料自动关联电子证照库证照信息,其他材料通过高拍仪快速上传到系统,完成接件操作。

  【受理】接件完成后,进入受理操作,窗口人员受理通过,打印带二维码的受理通知书,受理通知书应提供办件编号、受理时间、受理部门、窗口人员、承诺时限、受理材料以及送达方式等信息,告知申请人。受理不通过,打印不予受理通知书,不予受理通知书应提供办件编号、受理时间、受理部门、窗口人员、不予受理原因等信息,告知申请人。

  系统应支持一窗受理模式,列出所有受理材料的审查要点并醒目提示,降低综合窗口人员的受理难度。

  【补齐补正】对于需要材料补齐补正的情况,应打印补齐补正通知书,补齐补正通知书应提供办件编号、受理时间、受理部门、窗口人员、承诺时限、需补齐补正材料等信息。申请人补齐补正材料后再来办理时,可直接调出补齐补正办件继续办理。

  ④内部审批

  对于有独立业务办理系统的政务服务实施机构,通过数据交换,向业务办理系统推送申请表、附件材料、受理信息,并从业务办理系统获取过程信息、审批结果、电子证照。对于没有独立业务办理系统的实施机构,可直接在政务服务运行管理系统中完成事项内部审批环节,内部审批包括业务审批、特别处置、内部监察等功能。

  【业务审批】实现部门内部办理,包括审查、决定、送达等通用审批环节,应支持部门自定义审批流程。

  【特别处置】特别处置主要包括事项挂起、异常中止、申请延时等。在听证、实地核查等特殊情况时作暂停处理,并告知申请人,事项挂起后,事项办理时效将停止计时。由于事项特殊原因需要延时的办件,应申请延时,延时申请审核通过后,该事项监察点时限也将自动延时。对于办件过程中中止的,需要发起中止程序,提交中止原因。

  【内部监察】对部门内部事项审批办理进行跟踪、监控。具有监察权限的政务服务实施机构人员可以对审批的过程进行监控,应能提供预警提醒功能。

  ⑤收费制证

  系统根据事项收费依据和标准自动计算出收费金额,窗口人员进行核价,打印缴费通知单,申请人持缴费通知单到指定银行窗口缴费,银行工作人员进行收讫确认,打印发票,缴费完成后,申请人返回实体政务大厅,由窗口人员确认收费。有条件的地区可以实现统一在线缴费。需要打印的事项,具备在线套打功能。申请者在互联网政务服务门户上可以自行打印相关通知单。

  ⑥送达

  通过手机短信、移动终端等将办理结果告知申请人、请其到大厅取件,窗口人员登记送达信息,也可以通过物流的方式将办理结果送至申请人。

  ⑦查询与评价

  事项办理过程中,可在互联网政务服务门户上随时查看办件进度,让申请者能随时查看到整个过程。

  事项办理结束后,申请人可通过手机短信、移动终端、互联网政务服务门户、政务服务大厅评价器(或窗口交互平台)等渠道进行办件评价,评价信息应关联到窗口,作为绩效评估的依据。

  ⑧归档管理

  审批事项办结后,将审批形成的电子证照、决定及回执,申请人上传的各类电子文书及提报的审批项目基本信息,实施行政审批受理(或者不予受理)、审查、办理等过程形成的电子表单,行政审批关键业务行为的受理人、受理时间、办理情况等过程描述元数据,按照档案管理有关要求在线或离线进行电子归档。

  ⑨智能化集成

  高拍仪/扫描仪:可将扫描材料压缩转换并自动上传到政务服务运行管理系统中,实现办件材料的电子化。应支持A3/A4大小材料上传,具备图片矫正、编辑等电子材料优化功能。

  身份证读卡器:可实现刷卡办件申请、获取办件数据、刷卡办件取证等功能,需支持读取二代身份证照片信息功能。

  排队叫号系统:可支持刷卡快速打印号票,显示办理事项、排队人数等信息,支持窗口软件叫号集成功能,具备取号机缺纸自动预警功能。

  智能触摸终端:可提供大厅简介、组织架构、服务指南、办理流程、法律法规、公示公告等相关信息查询功能,可提供刷卡办件查询、办事评价功能。

  窗口显示屏:注明窗口的编号、实施机构名称、政务服务事项的名称、当前登录系统窗口人员姓名和工号、动态显示窗口排队信息、自动标识红旗窗口、先进个人等状态信息。

  自助服务终端:可提供办事指南、办事预约、办件查询等服务,支持身份证识别、二维码扫描、样本打印、申请材料扫描等功能。

  在实现线上线下集成化办理的同时,支持对部分政务服务事项的全流程网上办理,实现申请、受理、审查、决定、送达等全流程网上运行,主要流程见下图。

  图5-8 服务事项全流程网上办理

  (3)电子监察管理

  电子监察管理是指对政务服务事项运行全过程进行网上监察,涵盖事前、事中、事后过程,是支撑政务服务事项公开透明运行的保障。电子监察运行流程如图5—9所示:

  图5-9 电子监察运行流程

  电子监察管理功能包括监察规则设置、运行监察、投诉处理、效能管理、统计分析和监察日志。

  ①监察规则设置

  监察规则设置支持监察条件、监察类型、监察状态、扫描时间的自定义配置,提供监察条件运算配置,运算关系包括和、或,大于、小于、等于,加、减、乘、除等。

  提供监察数据自动运算功能,通过监察条件配置对相关数据进行逻辑计算,生成监察信息数据。提供监察指标配置管理功能,监察指标由监察规则组合而成,通过监察指标将办件信息库中的异常数据自动抓取到异常信息库中。

  监察指标分为五类:时效异常指标、流程异常指标、内容异常指标、裁量(收费)异常指标、廉政风险点指标。

  【时效异常指标】设置临近时限监察,计算当日日期减去办件受理日期得到的时限,扫描比对事项法定期限和承诺期限,自动识别是否临近时限、是否超期异常。设置环节时限监察,计算当日日期减去流程上一环节通过日期得到的时限,扫描比对环节处理承诺时限,自动识别办理环节是否超期。

  【流程异常指标】设置状态异常监察,扫描办件信息库中状态信息,自动识别是否暂停。设置结果异常监察,扫描办件信息库中状态信息,自动识别是否中止、是否不予受理、是否审批不通过。

  【内容异常指标】设置完整性异常监察,扫描办件信息库中申请表格、申请材料、办理附件信息,识别申请表格字段内容、申请材料、办理附件是否为空。设置一致性异常监察,扫描办件信息库中办件过程信息,识别前后办理环节申请表格字段内容、申请材料、办理附件是否一致。

  【裁量(收费)异常指标】设置裁量异常监察,扫描政务服务事项库中收费依据信息,比对相关部门收入征管系统的收费依据,识别收费裁量是否异常。设置收费异常监察,扫描办件信息库中收费信息,比对政务服务事项库收费依据信息,识别收费是否异常。

  【廉政风险点指标】设置廉政风险点监察,对设有廉政风险点的环节、人员,扫描投诉信息库、办件异常信息库信息,识别风险情况。

  ②运行监察

  运行监察包括实时监控、预警纠错、督查督办、大数据监察。

  【实时监控】通过自动采集办件信息库数据,还原办件的办理过程。具备政务服务管理机构人员授权查阅功能,可查阅政务服务事项受理、承办、审核、批准、办结等过程信息,包括办件基本信息、办件过程信息、办件结果信息、申请表格、办理附件、结果附件、廉政风险防控信息等内容,政务服务管理机构人员可对发现的异常情况直接发起督查督办处理。

  【预警纠错】应根据时效、内容、流程、收费、廉政五类监察指标自动判断,对异常情况发出预警信号,并通过“黄牌”和“红牌”方式进行提醒。

  【督查督办】可根据预警信号,对发现的异常情况发出督办单,被督办人员需给出答复。督查督办的结果可纳入部门及个人绩效考评。政务服务管理机构人员对部门、个人行使权力过程中出现的疑似异常或异常的自查自纠情况进行调查处理;调查结果纳入部门、个人绩效考评。

  【大数据监察】运用大数据技术,比较分析地区、部门、事项间数据,对各地各部门政务服务工作的整体运行情况进行监察。

  ③投诉处理

  投诉来源于互联网政务服务门户网上投诉、来电、来访等渠道,应提供登记、调查、审核、批示、结果认定流程管理功能。其中网上投诉处理结果需通过数据接口推送到互联网政务服务门户反馈,系统应具备全程留痕功能,投诉结果认定结论与被投诉部门、被投诉人关联,并纳入部门、个人绩效考核。

  ④效能管理

  效能管理可根据各地绩效考核管理办法进行设置,量化考核标准,自动对各部门、各岗位的办事效能进行打分、考核和分析,考核结果应通过数据接口定期推送到本级互联网政务服务门户进行公示。绩效考核包括考核规则设置、效能评估、申诉管理、数据上报等。

  【考核规则设置】应具备考核规则自定义设置,分为部门、窗口、个人三种考核主体类型,手动和自动两种考核方式,考核指标包括考核方式、分值、内容、指标项、权重系数等具体指标。

  【效能评估】效能评估由考核人员发起操作,可选择考核主体类型,挑选对应的具体部门、窗口或人员,挑选考核规则中的考核指标,填写考核时间范围,发起考核流程。自动考核部分抽取考核主体对应办件信息库的办件数据进行计算,形成办件量、提速率等指标项,自动评估打分;手动考核部分,通过巡逻抽查发现问题,考核人员登记扣分并关联考核指标,受到群众表扬的,考核人员登记加分并关联考核指标。支持部门、窗口、个人考评情况的查询,支持部门、窗口、个人季度考核、年度考核报表汇总。

  【申诉管理】个人考核扣分,在规定的时限内可进行在线申诉,陈述申诉理由,申诉申请提交后由政务服务管理机构人员进行查证,非因部门、窗口工作人员的过失而造成扣分的,将相应扣分加回。

  【数据上报】本级效能数据需定期上报到上级政务服务管理平台,实现数据效能汇总。

  ⑤统计分析

  应支持灵活的查询统计设置,可按地区、时间段、部门、事项类型等进行设置,自动生成办件统计、满意度统计、部门办件汇总、办理事项汇总统计、办理时效统计、部门时效统计、异常数据统计、咨询问题汇总统计等数据统计报表,支持在线打印、电子表格导出功能。应支持用图表的方式直观展现整体情况,包括各部门办件量、平均用时、办件满意度、异常办件等。

  ⑥监察日志

  可对办件情况、办结情况及督办情况等方面的网上运行数据自动采集,定量分析形成日志记录;对所有政务服务管理机构人员进行系统操作和使用等方面的工作情况进行监控、记录和分析统计。

  (4)电子证照管理

  电子证照是以数字方式存储、传输的证件、执照、批文等审批结果信息,是支撑政务服务运行的重要基础数据。

  电子证照库是基础资源库的组成部分。电子证照库设计应包含证照编号、证照内容信息、证照信息文件、证照样式,并预留电子证照文件的索引。电子证照和证照信息文件数据都应归集到电子证照库中统一管理和使用。证照信息标准应实现省级统一,推动全国互认。

  ①证照目录管理

  电子证照应该具有统一的目录管理,明确各类证照的类别。电子证照目录可按证照颁证单位、证照类型、持证者类型(自然人和法人)进行分类。

  ②证照库接口管理

  电子证照库提供的请求访问接口应与具体的证照和证照内容无关。通过制定电子证照库接口服务标准,对新增的证照信息,发布其证照编号和证照内容数据库字段标准,即可通过原设计的接口提供服务。部分存储在其他信息系统中的证照信息,以接口方式提供服务,由电子证照库封装后统一对外提供服务。

  ③证照维护管理

  证照维护主要包括证照变更、证照年检、证照挂失和有效期管理、版本管理。

  【证照变更】如因采集数据错漏需要变更证照数据,为新数据产生一个新版本,原数据标记为历史版本。

  【证照年检】对于需要定期年检的证照,年检信息作为证照附属信息,可以逐年附加。

  【证照挂失】已挂失的电子证照标记为挂失,不可再被引用,但保留数据备查。

  【有效期管理】对于注明有效期限的证照,采集时必须采集有效期数据。证照超过有效期后系统自动将其标记为历史版本,不可再被引用。在证照有效期到期前,政务服务平台可以自动通知证照持有人。

  【版本管理】任何证照信息变动都不会修改数据记录,而是将原数据标记为历史版本,并产生一条新数据。历史数据仅用作备查,不再提供给外部引用。

  ④证照安全管理

  电子证照安全的核心是电子证照文件的安全,需要有效的机制来保障电子证照文件的完整性(防篡改)、不可否认性(确认电子证照的签发单位)和可验证(确认电子证照是否已被注销)。为保证电子证照在其生成、入库、应用全过程的信息安全,建议在全过程使用电子签名。具体包括:相关系统在调用电子证照库接口服务和封装证照信息文件用于引用时,应使用服务器CA验证或相关主管部门审查批准的电子证照系统验证。

  ⑤证照访问管理

  注册用户可通过登录互联网政务服务门户获取用户相关的电子证照数据,并在事项申请时直接调用。政务服务实施机构在受理、审批时,可以调用电子证照数据辅助办理。

  (5)网上支付管理

  用户在互联网政务服务门户办理各种事项涉及缴费时,由政务服务门户生成缴款单,向统一公共支付平台发起缴款请求,由公共支付平台与代收机构平台实施电子支付,并按业务归属地区实时将业务数据归集至相关征收部门收入征管系统。按照约定时间(如每日24点前),代收机构将资金清分至相关征收部门指定资金结算账户,公共支付平台与代收机构平台、收款银行系统、相关征收部门收入征管系统进行多方对账,并完成资金结报、清算等业务。用户在互联网政务服务门户办理缴费时涉及的“第三方支付平台”须为依法取得《支付业务许可证》的非银行支付机构。网上支付流程如图5—10所示:

  图5-10 网上支付流程

  统一公共支付平台建设主要包括信息系统开发、标准规范制定和系统接入实施三部分。一是信息系统开发,主要包括政府收入征管信息系统升级改造、统一公共支付平台建设。二是标准规范制定,主要包括相关征收部门接入标准规范、执收单位接入标准规范、代收机构接入标准规范、收款银行接入标准规范的制定。同时在机制配套上,建立以相关征收部门为主导的工作体制机制,出台有利于推动网上缴纳税费的配套政策。三是系统接入实施,主要包括相关征收部门接入实施、执收单位接入实施、代收机构接入实施、收款银行接入实施。

  (6)物流配套管理

  充分利用现有成熟第三方物流服务,实现申请材料和办理结果的传递交接,提供便捷化服务。依托第三方建立统一的物流服务系统,并与网上支付对接,实现网上支付与物流对账,物流传递包括申请材料递送、审批结果递送。

  ①申请材料递送

  用户登录互联网政务服务门户,选择办件材料递送,自动获取用户基本信息、办件编号信息,推送到物流服务系统,系统自动分配快递员,并通知取件,在递送过程中应记录递送物流状态信息,用户可跟踪物流信息。

  ②审批结果递送

  窗口人员登录平台勾选递送材料清单,系统根据办件编号、递送地址等生成递送单,系统自动分配快递员,并通知取件,在递送过程中应记录递送物流状态信息,窗口人员和申请人可跟踪物流信息。

  2.功能拓展与流程优化

  (1)并联审批

  并联审批是对涉及两个以上部门共同审批办理的事项,实行由一个中心(部门或窗口)协调、组织各责任部门同步审批办理的行政审批模式。结合行政审批制度改革,充分利用政务服务平台,支撑企业设立登记多证合一、投资项目并联审批、投资项目多评合一、投资项目多图联审等拓展应用。

  ①企业经营许可联合审批

  各地结合实际,根据国务院相关文件要求,逐步推动企业设立登记多证合一,并同步调整网上政务服务平台相关功能和流程。针对与企业经营相关联的许可事项,按行业类别实行联审联办。需现场勘察的,探索“联合踏勘”,降低企业制度性交易成本。

  ②投资项目并联审批

  投资项目并联审批将项目审批分为用地和规划阶段、立项(审批核准备案)阶段、报建阶段、开工后竣工前阶段、竣工后阶段等,实现“事项及材料一单告知,批量申请多个事项,申请材料一窗受理,审批过程并行协同,审批结果关联共享”等服务功能和“项目审批流程图监控、督查督办、汇总分析”等监管功能。有条件的地区可以实行“容缺受理”制度,进一步加快项目审批效率。项目审批应依托投资项目在线监管平台,统一项目代码,上报项目的审批过程和结果信息。

  ③投资项目多评合一

  投资项目多评合一是由政务服务管理机构牵头会同相关部门,对项目基本信息进行联合评审,明确所需中介评估内容,申请人按需提交所有的评估材料,各部门联合评审,统一给出整改意见。投资项目多评合一把对相关中介评估的审查工作由串联改为并联,实现企业投资项目立项评估的统一受理、统一评估、统一评审、统一审批、统一监管。

  ④投资项目多图联审

  投资项目多图联审,实行一窗受理、一次收费、联合审查,重点解决各部门电子图的格式统一问题,开展基于统一GIS地图的电子图审,利用大附件存储技术,实现“一张图”在部门之间的流转、审批,实现全过程自动存档,形成图审电子档案。

  (2)加强事中事后监管

  围绕“先照后证”改革后联动监管、“双随机一公开”、信用监管等方面,以信息化平台为支撑,实现行政监管、信用管理、行业自律、社会监督、公众参与等“五位一体”。充分利用社会信用体系建设成果,加强信用信息在事中事后监管中的应用,推进综合执法和协同监管。

  开展企业信用信息交换共享。按照政务服务管理平台统一制订的信息交换共享目录,实现工商部门、审批部门、行业主管部门之间的登记注册、审批信息及监管信息双向实时交换。各政府部门在履行职责过程中产生的行政许可、行政处罚以及其他依法应当公示的企业信用信息,通过企业信用信息公示系统向社会公示。构建同级部门之间行政许可、行政处罚以及其他依法应当公示信息的双向告知、数据比对机制,实现证照衔接、联动监管、执法协作,提高监管效率和监管水平。

  开展市场主体监管风险监测大数据分析。依托政务服务平台和企业信用信息公示系统等相关平台资源,在归集各类企业信用信息的基础上,工商部门、审批部门和行业主管部门要按照法定职责建立监测系统分工协作框架,逐步建设监测数据信息化系统,加强监测数据开发与应用,开展大数据智能关联分析。逐步建立市场主体监管风险动态评估机制,通过整合日常监管、抽查抽检、网络定向监测、违法失信、投诉举报等相关信息,主动发现违法违规线索,分析掌握重点、热点、难点领域违法活动特征,及时根据市场主体监管动态信用风险等级实施有针对性的监管。

  开展企业信用监管警示工作。将企业信用信息公示与企业信用监管结合起来,依据信用分类、风险等级、监管职能,对企业实施信用分类监管。对信用良好的企业,实施以随机抽查为重点的监管措施;对有轻微违法失信的企业,通过公开失信记录、督促整改等措施加强监管;对有违法违规等典型失信行为的企业,采用公开违法记录、重点抽查、列入经营异常名录、市场限制等措施加强监管;对有严重违法失信行为的企业,适用重点检查、列入严重违法失信企业名单、市场禁入等监管措施。

  (3)打通基层政务服务“最后一公里”

  加强基层服务中心建设。按照“五个统一”(统一功能定位、统一机构设置、统一名称标识、统一基础设施、统一运行模式)和“三个标准化”(事项名称、流程、材料标准化,事项办理、服务过程标准化,服务管理机制建设标准化)要求,推进乡镇(街道)、村居(社区)便民服务中心规范化建设,推动户籍办理、个体工商登记、社保、农技推广、宅基地申请、计划生育管理、流动人员管理、社会救助、法律调解、社会综治等与基层群众联系密切的事项在基层便民服务中心直接办理。

  推广网上联动办理。整合各级部门延伸到基层的信息系统,建设覆盖所有乡镇(街道)、村居(社区)便民服务中心的统一政务服务平台。依托统一政务服务平台,推动县级行政审批事项受理窗口下移,建立“基层窗口受理、材料网上流转、主管部门审批、基层窗口反馈”的办事模式,让群众在基层便民服务中心就近办事。

  推行网上代办。推进实体政务大厅向网上办事大厅延伸,打造政务服务“一张网”,简化服务流程,创新服务方式,对群众办事实行“一口受理”、“一站办结”。探索发挥农村电商服务站点的作用,以政府适当补贴方式,鼓励农村电商服务点为基层群众提供网上代办行政审批以及社保、缴费、医院预约挂号等服务。

  (4)政务服务热线

  通过“12345”等政务服务热线集中接受社会公众的咨询、求助、意见、建议和投诉,通过信息化手段逐步整合各部门现有的政民互动渠道。及时解决群众反映的热点和难点问题,提供政策法规、办事程序、生活指南及查询有关部门职能范围等咨询服务。推动政务服务热线与互联网政务服务门户和政务服务管理平台集成,实现“一号对外、诉求汇总、分类处置、统一协调、各方联动、限时办理”,服务范围覆盖政府政务服务和公共服务领域。

  (5)公共资源交易

  推动公共资源交易平台建设,实现工程建设、政府采购、土地使用权交易、国有产权出让交易、药品及医疗器械采购等活动的全过程网上电子交易。政务服务中心、公共资源交易中心一体化建设的地区,积极探索实现政务服务平台与公共资源交易平台的融合,支持数据共享、业务协同。

  六、互联互通与信息共享

  (一)统一数据交换

  充分利用国家数据共享交换平台和各地方已有的数据共享交换平台等信息基础设施资源,构建全国政务服务数据共享平台体系。

  1.目录与交换体系

  (1)目录体系

  政务信息资源目录体系是为整合利用各类政务信息资源而建设的信息服务体系。根据业务需求,按照统一的信息资源目录体系标准,对相关政务服务信息资源进行编目,生成政务服务公共信息资源目录,记录政务服务信息资源结构和政务服务信息资源属性。政务服务信息资源结构通过树状的目录结构,展示政务服务信息资源之间的相互关系,政务服务信息资源属性则描述信息资源的管理属性。

  政务服务公共信息资源目录信息包含6类信息:自然人基本信息、法人信息、证照信息、投资项目信息、政务服务事项信息、办件信息。

  具体信息规范见附录二。

  (2)交换体系

  交换体系是为消除部门间、地域间、层级间政务服务信息共享困难、信息不一致、信息实时性不强而建设的信息服务体系。按照政务服务信息资源交换标准,根据各地区各部门应用系统的需求,科学规划共享信息,为部门内的业务应用系统和跨部门的综合应用系统提供信息定向交换服务和信息授权共享服务。

  (3)相互关系

  目录体系和交换体系既相对独立,可独立建设,又相互依赖,可互相提供服务。一方面,通过目录体系建立起的政务信息资源目录及接口,可对政务信息资源进行查询和检索,从而为政务信息交换奠定基础;另一方面,通过交换体系,可对政务信息资源编目进行传送和对信息资源进行访问、获取。应用系统根据需要可以选择目录体系提供的目录服务,或交换体系提供的交换和共享服务,也可选择两个体系提供的所有服务。

  (4)层次结构

  可采用集中与分布相结合的方式进行信息资源目录服务和数据交换服务,其体系主要分为国家、省、地市三级节点,实现国家、省、市、县级数据交换。在国家级节点存储和提供政务信息资源总目录和国家级政务数据交换服务;在省级节点存储和提供相关省级政务信息资源分目录和省级交换服务;在地市级节点存储和提供地市级及以下政务信息资源分目录和地市级及以下交换服务。下级节点应当利用上级节点进行本级政务信息资源的注册和跨区域的数据交换。如图6—1所示。

  图6-1 数据交换体系层级结构图

  采用统建模式、分建模式的地区可根据实际情况组织各层级数据交换平台建设。

  (5)交换方式

  国家级、省级、地市级节点内部采用集中交换和分布交换相组合的形式。

  集中交换模式将信息资源集中存储于共享信息库中,信息资源提供者或使用者通过访问共享信息库实现信息资源交换。对于信息共享程度较高的信息资源,可采用集中交换模式。在集中交换的基础上进行数据清洗、加工、整合,并为其他部门提供服务,便于各类主题信息的统计分析和提高信息查询效率。分布交换模式将信息资源分别存储于各业务信息库中,以目录的方式进行数据共享,信息资源提供者和使用者通过交换节点提供的交换服务实现信息资源的跨部门共享,实现一数一源、一源多用、跨部门共享。集中与分布相结合,从而支持多种服务模式。国家级、省级、地市级节点之间通过国家级政务服务平台和省级政务服务平台实现数据跨域交换。

  统一数据交换平台均可根据不同的场景提供数据库表、Web Service、文件等数据交换方式。

  ●数据库表方式

  在统一数据交换平台能直接访问前置机数据库的情况下,数据交换双方均将数据推送至前置机数据库表中,并从前置机数据库表读取交换给本方的数据。

  ●Web Service方式

  数据交换双方通过Web Service发布数据读写接口,并通过调用该接口完成数据的双向交换。

  ●文件方式

  对于非结构化的信息资源,统一数据交换平台可以读取非结构化信息资源,通过消息中间件实现非结构信息资源的数据交换。

  2.平台架构及功能

  统一数据交换平台是交换体系建设的基础,通过统一数据交换平台建设能够为政府各部门提供跨层级、跨部门的数据共享交换支撑。

  (1)平台架构

  统一数据交换平台由平台前置层、共享交换层、平台支撑层、基础资源层组成,如图6—2所示。

  图6-2 统一数据交换平台架构图

  ①基础资源层

  汇聚政务服务事项库、办件信息库,共享利用人口、法人、电子证照、信用信息等基础资源库。

  ②平台支撑层

  主要提供消息中间件、ESB、ETL、调换调度等工具,实现接口封装、数据抽取、数据清洗、数据转换、数据关联、数据比对等功能。

  ③共享交换层

  由资源目录平台和交换平台构成。目录管理平台提供元数据管理、目录编目、目录注册、目录发布、目录维护、目录订阅等功能;交换平台提供交换桥接、前置交换、交换传输、交换管理等功能,为信息定向交换传输和形成基础信息资源库提供支撑。

  ④平台前置层

  平台前置层是指跨地区、跨部门、跨层级交换共享的政务信息数据前置区域,承担着整个平台对外服务,包括数据库、文件、消息队列、在线填报、离线填报、Web Service、Web浏览等交换方式。

  (2)主要功能

  ①目录管理平台功能

  目录管理平台包括元数据管理、目录编目、目录发布、目录维护、目录查询、目录订阅等功能。

  【元数据管理】对政务信息资源的标识、内容、分发、数据质量、数据表现、数据模式、图示表达、限制和维护等信息进行统一管理,提供元数据的定义、存储、查询及维护等功能,以利于发现与定位信息资源、管理与整合信息资源,改进系统有效存储、检索和移动数据的能力。

  【目录编目】对目录数据进行管理,提供目录的生成、注册、查询及维护等功能,以利于跨部门、跨层级以及部门内部进行信息共享的索引。

  【目录发布】对已生成目录信息进行审核发布,包括对目录类别、目录项、目录文字等审核发布,形成可查询显示的目录内容和访问地址。

  【目录维护】对已发布的目录信息进行维护管理,包括对目录删除、停用、更新、重组、备份、恢复等功能。

  【目录查询】对已发布的目录提供多维度的目录查询、列表查询等功能。

  【目录订阅】分权限对已发布的目录信息进行订阅查询。

  ②交换平台功能

  交换平台包括交换适配、前置交换、交换传输、交换管理等功能。

  【交换适配】主要完成部门业务办理系统与数据交换系统之间的信息桥接,与部门业务办理系统为松耦合结构,可以在保证部门审批业务信息系统可靠、安全的前提下,实现部门业务办理信息数据库与前置交换信息库之间在线实时交换。

  【前置交换】为确保各部门现有系统的运行不被资源整合所影响,保障现有系统的数据安全,以前置交换作为各部门与数据交换平台进行数据交换的窗口,一方面从各业务系统提取数据,向数据中心提交;另一方面从数据中心接收数据,并向业务系统传递数据。

  【交换传输】在前置交换之间构成信息交换通道,根据部署的交换流程,实现交换信息的打包、转换、传递、路由、解包等功能。通过消息总线模式,实现部门前置交换信息库之间的信息处理和稳定可靠、不间断的信息传递。

  【交换管理】作为交换平台的中心管理模块,应提供图形化的配置工具,实现对整个信息交换过程的流程配置、部署、执行和整个交换平台运行进行监控、管理。具体包括数据交换适配管理、交换节点管理、交换流程管理等。

  3.备份机制及运行保障

  (1)备份机制

  对统一数据交换平台中重要的交换数据、日志进行备份,备份系统选配相应的数据备份与恢复软件以及数据备份服务器、磁带库等设备,通过定义备份策略,如全备份、增量备份、差异备份等,定时将平台中的数据备份到备份介质,以防止系统出现故障(如数据误删除、病毒感染、自然灾害等)后能够及时恢复数据,保证系统运行。

  (2)运行保障

  制定平台管理办法,明确数据服务提供方和使用方的权利和责任,确保为各部门提供满足需求、响应及时、安全可靠的运行保障服务。

  (二)各地区现有政务服务相关业务办理系统对接

  1.分类、分层级对接

  推动政务服务管理平台同各地区现有的政务服务相关业务办理系统对接。

  各部门已经自建的政务服务相关业务办理系统,按照数据对接标准升级改造;新开发业务办理系统的,在设计开发时要遵循数据对接标准,在本级实现数据对接。推动上级部门集中部署的业务办理系统对接统一数据交换平台,本级政务服务管理平台通过垂直数据交换通道实现与本级相关部门业务数据的对接。

  2.部门业务办理系统对接

  按照政务服务的业务流程,政务服务管理平台负责受理和结果发放,部门业务办理系统负责内部业务审批。政务服务管理平台和部门业务办理系统之间的对接流程示意如图6—3所示:

  图6-3 业务办理系统对接流程图

  政务服务管理平台受理申请后,按照对接数据标准,将办件申请及受理信息送至部门业务办理系统,部门业务办理系统把审批过程信息和审批结果信息返回给统一平台。同时,如果窗口人员在受理时需要部门业务办理系统辅助的,部门业务办理系统提供实时查询验证接口,由政务服务管理平台整合到统一受理功能中。

  3.数据交换内容

  政务服务数据交换的内容包括事项信息、受理信息、申请材料信息、办理环节信息、特别程序信息、办结信息。

  具体的数据交换信息标准见附录三。

  (三)省级平台与国务院部门相关系统数据对接

  推动省级政务服务管理平台与国务院部门相关信息系统(政务服务业务办理系统、基础信息资源库等)的数据对接和共享共用。

  1.对接要求

  各地区、各部门根据各自政务服务需求,梳理省级平台与国务院部门相关统建系统相互之间需要对接的事项,细化明确需交换信息的内容、标准、格式等。省级政务服务平台和国务院部门相关信息系统之间的数据交换通过国家政务服务平台实现。

  2.对接方式

  国务院相关部门应根据政务服务需要,推动纵向业务办理系统和政务服务数据资源与地方政务服务平台按需对接。根据国务院部门统建系统和网络实际,可提供系统数据实时交换、批量导入导出、人工录入等不同方式。

  (1)系统数据实时交换

  接口实时交换:通过Web Service接口等方式实现国务院部门统建系统和省级平台对接,实现数据自动实时交换,优点是实时性强、交换效率高、数据质量有保障,适用于对实时性要求高的交换。

  前置库实时交换:通过前置机数据库的方式实现国务院部门统建系统和省级平台对接,优点是系统改造成本小、交换效率高、数据质量有保障,适用于大批量、实时性要求较高的交换。

  (2)批量导入导出

  通过人工方式批量导入导出或大批量数据的异步传输,实现国务院部门系统与省级平台对接,优点是能够保证数据的准确性和完整性,但效率低、实时性差,适用于系统数据实时交换实现难度大、网络不畅、大批量、对于实时性要求低的交换。

  此外,可采取人工二次录入的方式,将要交换的数据在国务院部门系统和省级平台中分别录入,优点是无需进行系统对接及升级改造,缺点是数据的实时性、准确性、完整性都难以保障,重复性工作,适用于国务院部门和省级平台无法实现数据实时交换及批量导入导出的交换。

  (四)基础资源库共享共用

  积极利用人口、法人、地理空间信息、信用信息、电子证照等基础信息资源库和业务信息库,依托统一数据交换平台实现基础资源库的共享共用。

  1.共享共用模式

  基础资源库由数据源、信息资源目录、数据服务接口三部分组成。

  数据源可以是集中的数据库,也可以是独立的数据库。由政务服务管理平台生成的数据应集中存储,如政务服务事项库、投资项目库、电子证照库等;由其他业务系统管理的数据可以独立存储,如人口、法人、信用信息库等。在市级平台生成的项目信息、电子证照信息应汇聚到省级平台。

  信息资源目录记录了所有信息的元数据和访问地址,所有基础数据都应该注册到信息资源目录中。

  数据服务接口是外界访问基础信息资源的通道,所有信息资源数据通过数据服务接口统一对外提供访问服务。数据服务接口的形式有多种,可以是Web Service接口、前置机或人工操作的查询界面。

  国家政务服务平台承担基础资源访问引导功能,实现跨省(区、市)访问基础政务服务数据资源。具体的数据访问流程如图6—4所示:

  图6-4 跨省访问基础数据资源流程图

  2.访问方式和访问流程

  (1)数据访问方式

  数据访问的方式有应用系统调用和人工查询两种。如图6—5所示:

  图6-5 数据访问方式示意图

  数据服务接口提供多种数据访问模式。

  【精确匹配返回单条信息】如根据身份证号码获取自然人基本信息。

  【根据筛选条件获取批量数据】如获取政务服务事项库中某部门某时间段后新增或变更的事项。

  【验证信息真伪】如提交企业统一社会信用代码和注册金额,验证是否真实。

  (2)数据访问流程

  数据访问由信息请求方发起,通过调用注册到信息资源目录中的数据服务接口,进行信息流转,确认信息源后反馈请求信息,并将经过封装好的信息传输给请求方。

  具体流程如图6—6所示:

  图6-6 数据访问流程图

  3.基础资源目录管理

  基础资源目录管理主要包括信息资源的元数据管理、编目、订阅、发布、管理、查询、服务调用等功能,可实现对政务服务基础数据资源的管理和共享。

  (1)元数据管理

  对政务信息资源的标识、内容、分发、数据质量、数据表现、数据模式、图示表达、限制和维护等信息进行统一管理,以利于发现与定位信息资源、管理与整合信息资源,改进系统有效存储、检索和移动数据的能力。

  元数据管理包括以下功能:

  【元数据定义】包括基础分类信息制定、元模型制定、数据分层定义、数据主题管理、模型规范制定。

  【元数据存储】元数据存储的信息管理范围:数据源接口、ETL和前端展现等全部数据处理环节,并提供对技术元数据及业务元数据存储。

  【元数据查询】元数据查询须支持对元数据库中的元数据基本信息进行查询与检索的功能,可查询数据库表、指标、过程及参与的输入输出对象信息,以及其他纳入管理的对象基本信息,并将所查的元数据及其所属的相关信息按处理的层次及业务主题进行组织。

  【元数据维护】平台的元数据是动态更新的,因此元数据的维护需提供对元数据的增加、删除和修改等基本操作。

  (2)目录管理

  目录管理系统主要实现了包括目录分类、编目、审核发布、查询、权限及维护等功能。

  【目录分类】将一级政务服务信息资源目录分为自然人信息、法人信息、证照信息、投资项目信息、政务服务事项信息、办件信息六大类。也可根据实际的应用需要进行分类。

  【编目功能】一级政府资源目录由管理部门维护,用于跨部门、跨层级部门信息共享的索引,二级部门内部目录由部门自己设定,用于部门内部信息共享的索引。编制完成之后提交审核。

  【审核发布】包括对目录类别的审核、对目录项审核、对目录文字审核、对目录流程图审核、资源目录项中标识符编码的查询显示、数据资源目录项中标识符编码的人工修改。

  【目录查询】包括多维度目录查询、列表查询、信息资源访问功能。

  【目录权限】目录权限管理是为不同用户级别进行授权,满足不同用户对目录浏览、检索的权限要求。

  【目录维护】对已发布的目录进行维护,包括删除、停用、更新、重组目录等操作。

  (3)资源管理

  资源管理是对抽取的各个业务部门的信息资源进行统一管理,主要功能包含:

  【资源编码管理】根据设定的规则,自动生成信息资源编码。

  【资源版本管理】对于资源的任何变更,进行版本管理,所有历史版本都保留备查。

  【部门资源管理】包括新增资源、未发布资源、已发布资源、历史资源、应用程序管理、资源数据展示。

  【资源服务】所有人工或者自动初始化的资源,自动会生成一个标准服务,供共享调用。

  【资源调用】对于完全共享的信息资源以及审核备案通过的信息资源,可以查看、调用该资源的服务,实现资源共享使用。

  【资源申请审核】对于非完全共享的信息资源,如需要使用其信息资源,需要进行申请,管理人员进行审核备案。

  【资源与目录关联】维护资源分类,实现资源与目录自动关联,将资源显示到目录。

  【资源订阅管理】主要是对资源的订阅、收到的资源需求和提出的资源需求进行管理。

  (五)建立数据共享利用长效机制

  做好《国务院关于印发政务信息资源共享管理暂行办法的通知》(国发〔2016〕51号)的贯彻落实。以统一网上政务服务平台建设为抓手,建立相应管理制度,规范信息资源共享管理过程,促进政府部门间信息交换和共享服务制度化、规范化。

  ●明确政务信息资源的共享原则

  规定政务信息资源的范围,明确需求导向、统筹管理、无偿共享、保障安全等共享原则;明确主管部门及其他机构的共享职责。

  ●确定政务信息资源的共享内容

  确定编制政务信息资源目录的程序,列入目录的内容,除依法需要保密的外,须通过共享平台向有共享需求的机构无偿提供。政务部门有权从其他政务部门获取其履行职责所需的信息,也有责任向其他政务部门提供履行职责所需的信息。

  ●规定政务信息资源的共享程序

  规定有共享需求的机构应当向提供单位提出共享要求,并商定共享内容,不能达成一致的,由信息共享主管部门会同机构编制、保密等有关部门,直接协商确定有关共享事项。

  ●建立信息共享监督检查和考核通报机制

  建立相应的监督考核机制,对网上政务服务信息共享工作的实施过程和效果加强监督检查,各部门应主动接受监督。

  七、关键保障技术

  (一)平台支撑技术

  1.统一用户与认证

  包括面向互联网用户(自然人和法人)的用户体系和认证体系、面向政府工作人员的用户体系和认证体系。

  (1)用户注册

  ●面向互联网用户的用户注册

  依托互联网政务服务门户建立统一的互联网用户体系,提供自然人和法人的网上注册功能。同时提供页面和接口两种对外的用户注册服务,实现互联网用户的统一注册。

  【页面方式】互联网政务服务用户体系提供统一注册页面,第三方系统通过修改注册地址链接到该页面。该方式适用于用户注册认证统分方式。

  【接口方式】互联网政务服务用户体系提供统一用户注册接口,第三方系统发起用户注册时,调用互联网政务服务门户用户注册接口增加用户。该方式适用于用户注册认证分建方式。

  ●面向政府工作人员的用户注册

  依托政务服务管理平台建立统一的政府工作人员用户管理体系。使用统一系统的政府用户由同级政务服务管理平台统一提供用户的新增、维护、删除等管理。使用自建系统的政府用户,可自行建立用户管理体系。需要接入的可使用以下方式:

  【统一登录名和密码】对于接入统一政务服务管理平台的各级政府部门业务办理系统,如果所有政府工作人员用户在省级政务服务管理平台统一管理、统一认证,需采用统一登录名和密码方式接入,并实现单点登录。由省级政务服务管理平台提供统一用户管理页面,自建系统通过修改用户管理地址链接到该页面。

  【映射方式接入】如果只是实现从省级政务服务管理平台单点登录自建系统,可采用映射方式接入省级政务服务管理平台。映射方式下的部门业务办理系统,自己管理系统内的用户。

  (2)身份认证

  根据认证程度不同,实名认证用户可分为不同等级,不同等级的用户赋予不同的网上办事权限。

  ①面向互联网用户的身份认证

  身份认证服务提供用户名密码、手机号码密码、身份证号码密码和数字证书等登录方式。具体的认证方式由用户或者所使用的应用系统决定。

  申请人在以个人身份进行网上办事前,需先行注册成为互联网政务服务门户的个人用户。注册时,应填写申请人的真实姓名、身份证号码、邮箱地址、手机号码等主要信息,并通过身份证信息认证、社会保障卡实名认证、银联卡实名认证、电信运营商实名认证、公积金账号认证、实体大厅现场审核验证等方式完成申请人的实名认证,通过实名认证后开通申请人的个人账号。对同一个用户而言,可以根据所使用的应用系统的要求采用相应的认证方式,如果用户已经通过了高安全级别的身份认证,对只要求低安全级别的系统服务则无需进行再次认证。如果用户已经通过了低安全级别的身份认证,需要高安全级别的认证时则需要再次进行相应的高安全级别认证。

  ②面向政府工作人员的身份认证

  依托省级政务服务管理平台建立统一的政府工作人员认证体系。提供用户名/密码认证和数字证书认证等方式。

  自然人和法人实名注册协议参见附录四。

  2.电子证照

  (1)证照库部署方式

  作为汇聚各类证照信息并提供服务的电子证照库应采用统一平台,可省、市两级建库,以省级集中汇集的方式部署,以便其提供统一标准接口供省、市、县三级相关应用系统调用。

  (2)电子证照文件格式和内容

  电子证照文件格式采用版式文件格式,文件内容包含与纸质证照相同比例的证照底图、电子证照的照面信息、电子证照元数据信息、签发单位的电子印章与对电子证照文件内容进行的数字签名。个人电子证照应关联身份证号码信息,企业电子证照应关联企业统一社会信用代码信息。

  (3)证照采集、存储

  通过证照信息多元采集和沉淀,实现证照产品化,实现“一次提交、多方利用”,解决基础数据的实时性、准确性问题。主要技术实现方式如下:

  ①证照采集

  证照采集主要包括证照信息采集和证照样式采集。一般可通过数据交换或者数据库复制等方式,将省、市级各部门原有业务系统中的电子证照信息以统一标准保存到电子证照库中,形成电子证照库的基础数据。在省、市、县三级相关部门某个办件业务办理完成时,将产生的电子证照信息通过数据交换平台交换到电子证照库保存,实现证照信息的更新。证照样式包括证照底图和证照排版信息,应与纸质证照一致,并全省(区、市)统一标准、统一采集。证照样式保存于电子证照库,并与其证照编号关联。

  证照采集可包括以下方式:证照录入、申请材料电子化、审批结果电子化、证照自动合成、整合其他电子证照库。

  【证照录入】通过扫描证照原件采集证照图像,并手工录入证照照面信息项,可以通过图文识别技术辅助识别证照照面文字信息,提高采集效率。这种方式主要应用在存量证照的集中电子化。由发证单位对存档纸质证照进行集中电子化,或在实体政务大厅设立专门窗口,提供证照录入服务。

  【申请材料电子化】窗口工作人员在受理申请后,将事项申请材料中核验通过的证照类材料,通过拍照、扫描方式采集证照图像,并手工录入照面信息项。

  【审批结果电子化】窗口工作人员在发证环节,通过拍照、扫描方式采集证照图像,并手工录入照面信息项。

  【证照自动合成】审批结果信息通过数据接口交换至电子证照库,根据预设的证照底图,自动合成证照图像。

  【整合其他电子证照库】对于已建成的部门电子证照库,通过数据交换的方式将部门电子证照库中的证照信息交换到政务服务数据共享平台电子证照库中,并建立实时或定期数据交换机制。

  ②数据清洗

  采集后的电子证照数据,要经过比对清洗,识别并去除虚假的、过期的、失效的、重复的证照数据,保留下来的有效数据,要加盖电子印章和水印。针对源数据库中出现二义性、重复、不完整、违反业务或逻辑规则等问题的数据进行统一处理。

  ③证照转化、处理

  对各类证照数据进行采集、清洗后,将电子证照统一转化成电子格式文件。系统应具备对证照采集和填报的数据进一步处理的功能,主要包括证照版式处理、式样图叠加、扩展数据、文件编号等功能。

  ④数据封装

  将证照数据电文元数据与证照照面进行封装处理,形成符合标准的证照数据电文文件,封装后系统可读取被封装的元数据和证照照面信息。

  ⑤证照文件生成与存储

  电子证照信息进入数据库后,立即将其全部信息和样式封装并形成缩略图,保存时应包括信息来源和电子证照库名称,并以电子签名封装,以保证其不可修改。电子证照信息更新后,新数据重新生成证照信息文件,旧数据作为历史数据另行保存,不再进入检索,但可以备查。

  ⑥证照发放

  电子证照的发证功能一般应在政务服务管理平台或相关业务系统扩展开发和补充功能实现。在一定范围内,可建设电子证照发证平台,为相关系统统一提供电子证照的生成功能。在生成电子证照后,将证照内容信息和电子证照文件通过数据交换平台交换到电子证照库保存。

  ⑦数据校验与证照验证

  对已生成的证照数据电文可进行数据校验修改,提供自动校验(数据比对)和人工校验两种方式。

  证照安全性验证包括防篡改、防抵赖验证,验证证照数据电文的电子印章及其来源的有效性。证照数据信息验证,分机读验证和目视验证两种。机读验证是政务服务管理平台获取到证照数据电文封装包后,读取封装包内的照面信息文件,对照面信息中登记事项进行自动匹配、查验;目视验证是指用目视的方式查验证照。

  (4)电子证照的应用

  电子证照作为实现全流程网上审批应用的最后一环,依托“一窗式受理、一站式服务”的政务服务模式,在流程上实现对电子材料、电子证照的生成、应用和共享。自然人和法人在办理过程中可以直接查询所需的电子证照和相关信息,以电子证照作为办事的材料依据,避免材料重复提交。同时实现纸质证照与电子证照同步签发,形成电子证照的全程闭环应用。

  部分政务服务中需提供的电子证明材料可通过相关部门电子证照库信息共享接口实现。业务部门提供一个信息查询服务接口,并由电子证照库统一管理这些接口服务。由电子证照库调用部门信息共享接口,获取符合条件的证明材料信息,生成电子证明材料文件予以保存,并将电子证明文件返回给用户用于保存或提交电子证明材料。

  (5)电子证照的共享互认

  电子证照的共享基于电子证照目录,按部门、行政区划、证照类别、持证者等信息分类;建立电子证照共享平台,实现跨部门、跨地区、跨层级共享和校验,按授权查询、下载、比对和复用,防篡改、防伪造、可验证。

  平台提供本区域证照共享管理、证照目录及元数据的查阅功能,提供证照服务注册和证照服务发布功能;同时预留并支持跨省电子证照查询、比对功能以及跨省电子证照的验证功能。通过区域内外的分级处理,解决应用过程中电子证照的互认互信问题。通过国家政务服务平台的建设实现跨地区证照共享和互认。

  从制度层面,依托国家相关法律法规,探索电子证照在各地区的共享与使用,逐步推动全国范围内的互认。如关于电子营业执照的使用,《中华人民共和国公司登记管理条例》明确规定“电子营业执照与纸质营业执照具有同等法律效力”。

  3.电子文书

  电子文书主要是政务服务流转过程中形成的各类电子文件,如申请材料、电子证照等。

  (1)形成方式

  电子文书根据形成方式及信任级别,分为两种类型:

  一是由政务服务管理平台产生或有其他可信平台共享形成,该类电子文书可直接应用于系统、无需核对信息,电子证照属于该类型电子文书。

  二是由用户上传或窗口工作人员通过高拍仪上传,申请人提交的各类电子材料属于该类型电子文书。

  (2)文件格式

  电子文书采用安全通用的文件格式,并对文件类型、大小、图片拍摄、分辨率等有严格的限制。系统具备上传电子文书自动检查功能,如扫描件的分辨率、文书版面大小、文档格式等。若上传文件不符合材料格式上传要求,则系统自动提示申请人重新上传。

  (3)数据保存与归档

  数据保存与归档应具备防篡改、历史数据备查备用、电子文书归档等功能,促进网上办事、审批办理和档案管理的无缝衔接。

  (4)应用规则

  对电子文书在政务服务中的应用,需建立规范的制度和工作程序并采取相应的技术措施。电子文书应用于政务服务的网上申请、受理、审批、办结等环节,应具备权限控制、痕迹保留功能,保证电子文书的产生、处理等过程符合规范。

  4.电子印章

  政务服务申请人在线提交各类电子表单和电子文档材料时,根据所申请服务事项的要求,在电子表单和电子文档材料上加盖申请人的电子印章。

  政务服务实施机构在事项办结时,应在办件结果电子证照及文书上加盖签发机构的电子印章。

  经加盖电子印章的表单、文档材料、电子证照、文书,均可进行签章信息查看(包括签章者姓名、印章名称、签章时间、签章保护内容等)、印章证书查看(包括印章关联证书的基本信息、有效期限、颁发机构和颁发目的等)、文档完整性检查(被篡改的文档显示无效印章的样式)。

  电子印章系统须具备以下功能:

  ①电子印章管理

  包括电子印章的申请、审批、制作、发放、挂失和销毁等管理功能。

  ②电子签章认证

  包括电子签章认证、身份认证、数字签名认证和信息加解密。

  【数字证书合法性验证】验证数字证书是否由指定的合法颁发机构颁发。

  【数字证书是否过期】验证数字证书是否在有效期内。

  【数字证书是否被废止】从数字证书中心获取废止的证书列表,确保被废止的数字证书对应的电子印章不可以签章。

  【数字签名验证】对提交的数字签名数据包进行解析和验证,防止在传输过程中数据被非法篡改。

  ③客户端电子签章

  在客户端电脑、移动终端等设备上实现对具体的文档或信息内容进行电子签章和验证,一般包括文档电子签章、网页签章、表单签章、移动端签章等功能。

  (二)平台保障技术

  1.安全保障

  (1)遵循国家信息安全等级保护相关规范以及国家保密管理和密码管理的有关要求,建立健全“互联网+政务服务”安全保障体系

  整体考虑、顶层规划“互联网+政务服务”安全保障体系的建设,按照信息系统安全等级保护要求构建数据存储环境、应用系统环境、运行管理机制,确保政务数据安全和公民个人数据合法应用。安全保障体系要与“互联网+政务服务”应用系统同步建设,对所建安全保障体系要进行重点保护、实施动态调整。

  安全保障体系的组成:

  ①物理安全。一是机房安全。采用门禁控制系统、摄像头在线监控。二是应急灾难备份恢复。对机房的电源、重要主机、存储、重要线路等重要设备的冗余设计,要进行系统级的整体数据备份设计。

  ②网络安全。在不同的安全域边界部署防火墙系统,在上下级网络边界部署VPN虚拟专用网关设备,可在核心交换区部署IPS入侵防御系统,在相应的设备上根据自身网络结构配置相应的安全策略,保障必要的数据和服务交换安全。

  ③数据安全。一是在必要的网络边界部署加密设备,保障数据网络传输安全。二是各级政务服务系统的数据库管理系统要做好数据库自身的安全配置,登录账户要专人专管,密码要实现数字和字母符号混合设置并定期更换,防止外网和内网用户直接访问和恶意攻击。三是数据存储备份恢复系统。要做好定期的本地多种方式的重要数据备份和异地的远程数据备份。备份恢复工作要专人负责,责任到人。四是用户名、口令等关键信息应当加强安全保护。

  ④系统安全。一是部署网络层的病毒防范体系,由病毒监测中心和各个主机上的病毒防治终端构成,实时监测系统中的各类病毒,防止基于邮件的各类攻击。二是对主机中的操作系统进行相应的口令设置、权限配置,对系统操作日志进行周期性转储审计工作。三是漏洞扫描和补丁分发。通过漏洞扫描系统和补丁分发系统可以主动发现系统、数据库、应用服务系统存在的安全漏洞,并修复安全漏洞。

  ⑤应用安全。一是网页防篡改。对标准应用的HTTP服务部署网页防篡改系统,防止黑客对网页文件的攻击。二是对用户身份进行统一管理,对应用服务资源进行访问控制,对用户行为进行追溯审计。三是加强对网页挂马、SQL注入、漏洞利用等攻击的防护。四是加强应用代码的安全管理。

  (2)对电子证照、网上支付等重要系统和关键环节进行全流程安全监控

  电子证照、网上身份认证、网上支付等重要系统和关键环节是“互联网+政务服务”技术体系建设和运行的关键,对这些系统和重要环节的安全性应给予端到端的全过程监控,及时发现和解决问题隐患,以确保关键业务正常运行。

  (3)重视数据交换和信息共享存在的安全风险,完善开放接口的安全防护能力

  数据交换和信息共享是“互联网+政务服务”技术体系得以发挥作用乃至正常运转的核心能力。任何数据交换和信息共享过程都会对系统的安全性带来影响。应采取有针对性的安全措施,完善开放接口的安全防护能力,对数据交换和信息共享环节给予端到端的全过程监控,及时发现和解决问题隐患,以确保关键业务正常运行。

  (4)加大对平台中各类公共信息、个人隐私等重要数据的保障力度

  加强平台中各类公共信息、个人隐私等重要数据的安全防护,建立数据安全规范。在系统后台对每类数据的安全属性进行必要的定义和设置,详细规定数据的开放范围和开放力度,并严格执行相应的权限管理。

  2.运行管理

  “互联网+政务服务”技术体系要遵循国家信息安全等级保护指南的要求,进行自身的资产界定归类、安全防范技术应用、安全检测及风险评估;制定机房出入管理制度、机房监控日志保存制度,数据库管理、备份、恢复管理制度,网络设备配置管理制度、系统管理制度、突发应急事件处理流程、机房资产管理规范等。

  (三)深化新技术应用

  1.运用大数据,实现政务信息资源有效利用

  运用大数据技术,对政务服务基础数据、政务服务过程数据、用户行为数据等进行融合分析,揭示政务服务过程的内在图景,发现和洞察服务流程中的纰漏、冗余和用户体验提升需求,以有效利用政务信息数据资源,提升服务质量、降低服务成本、提高用户参与度、增强决策科学性,为简化审批流程、提高审批和服务效能创造条件。

  (1)精细化管理与清洗比对

  对各部门现存的政务服务信息资源进行统一采集交换,并对采集的数据进行处理和保存。按照统一标准及口径,对整合的政务服务信息资源进行比对清洗,构建统一的基础数据库。对整合的政务服务信息资源进行动态目录管理,对各类信息资源涉及的元数据进行系统分析、影响分析,逐步实现元数据的标准化。对政务服务信息资源的质量进行管理,包括质量规则的制定、执行、统计等,促进数据质量不断提升。对各类数据的开发提供安全可靠的调用手段,实现数据加密、脱敏、分级授权,向用户提供数据、接口、应用等不同层次的开放方式。通过运营监控手段实现数据接口调用的综合监控。

  (2)智能化分析与深度挖掘

  对政务服务过程沉淀的大数据建立数据模型,允许授权用户进行多角度、多层次的关联分析,支持向下或向上钻取数据,进行切片、切块分析等操作,完成深度挖掘与多维剖析,并借助图表对数据进行形象的展示。

  利用大数据实现智慧治理,如利用政务服务大数据,通过比对分布于不同业务部门的用户基础数据,核对低保人群身份的有效性,发现和查处逃税等税收违法行为等。推进事前预警、事中监管、事后追责的大数据支撑服务体系。形成基于大数据分析的政务服务知识库,提高决策支持能力和个性化服务能力。

  (3)推动数据引进和数据开放

  借助和共享第三方数据,形成政务服务大数据的超集,丰富和扩大政务服务大数据的内涵和外延,不断提升其有效性。积极推动政务数据开放,采用众筹、众包等方式,充分依托社会力量创新开发多级、多层、跨领域的公共服务。应依据有关信息安全规范,开放适宜公开的政务服务数据调用接口,鼓励社会参与政务服务大数据应用开发,由用户开发并上载其应用到政务服务平台,经审核后发布,供其他用户下载使用。

  2.充分利用政务云,实现集约建设、共享利用

  利用政务云平台资源,推动政务服务平台集约化建设。

  (1)政务云建设

  政务云平台应相对集中建设,可考虑省、市两级架构,打造省级层面统一规范、安全可靠的政务云平台。可充分依托符合安全要求的第三方云平台开展政务云建设,避免重复建设。

  (2)政务云使用

  应根据建设方提交的政务云资源申请,进行政务云资源的网上受理、审批、评估和交付,完成对政务云资源的分配、发布和收回。

  (3)政务云管理及灾备

  应考虑结合防火墙、防毒墙、身份认证系统、堡垒机、流量控制等安全技术手段,做到防患于未然;结合入侵检测、数据库审计,做到严密地防御和快速地响应报警;结合日志审计系统,通过日志记录对事故进行追根溯源。为政务云平台设计备份冗余线路和灾难备份手段,对主线路做备份链接和异地灾难备份。保证政务云平台服务的高可用性。

  八、网上政务服务的监督考核

  监督考核是推进“互联网+政务服务”工作的重要抓手。网上政务服务评估评价要按照“以用户为中心”的原则,从公众体验和信息化支撑的角度,结合对网上政务服务的内容、管理和运维等多方面的考察,建立科学有效的评估指标体系,促进各级政府部门不断提升政务服务供给质量。

  (一)监督考核原则

  1.客观公正原则

  按照统一设定的指标体系,全面综合反映政务服务工作实际成效,确保整体评估的客观性与准确性。定量与定性分析相结合,涉及到公众体验的指标数据,可采用独立的第三方机构采集,避免传统“内评估”的不足。涉及到政府职能部门政务服务过程中内部运转的数据,运用技术手段对平台系统运行中的相关数据进行实时信息监测。

  2.用户导向原则

  注重对“互联网+政务服务”实际应用成效进行评估,以办事对象“获得感”为第一标准,强化办事对象在获取政务服务过程中的便捷度和满意度。

  3.分类考核原则

  综合研判各地区差异,实际考核中采用区域分组、事项分类等方式,实事求是组织分类考核。

  4.内外结合原则

  “互联网+政务服务”监督考核是一个闭环过程,除借鉴政府绩效考核的常规程序和方法外,应根据自身的发展现状和阶段目标进行程序设计和方法选择,采取“内外结合”的方法,将政府内部监督与第三方评估有机结合,推动监督考核工作的实施。

  (二)内部监督

  政务服务管理机构应结合本地实际情况,针对政务服务运行的事前、事中、事后各个环节,从事项公开信息的完整性、事项办理的时效性、流程合法性和内容规范性等方面梳理本单位相应的内部监察规则,确定监察规则的类型、描述等内容,编制监察规则目录,积极利用电子监察手段进行内部监督检查。

  根据政务服务事项的分类和业务办理特点,电子监察规则分为以下五类:

  ——时效异常。对具有法定期限或承诺期限的政务服务事项的办理时间,进行办理时效性方面的监察,包括临近时限预警、办理环节超期和办理超期异常三个方面。

  ——流程异常。对政务服务事项办理过程中出现的暂停、中止、退回等过程和办理结果,进行办理流程规范性方面的监察,包括过程异常、结果异常和决定异常三个方面。

  ——内容异常。对政务服务事项办理过程中所涉及的申请表格、申请材料、办理附件等内容,进行办理内容规范性方面的监察,包括完整性异常和一致性异常两个方面。

  ——裁量(收费)异常。对涉及自由裁量或涉及收费的政务服务事项,进行裁量(收费)合规性等方面的监察,包括裁量异常和收费金额异常两个方面。

  ——廉政风险点异常。对设有廉政风险点的政务服务事项,进行风险防范措施落实情况的监察。

  (三)第三方评估

  第三方评估是指独立于政策运行过程之外的非盈利性第三方机构实施的评估,是一种客观的社会监督。第三方评估应通过选择科学的评估标准和评估方法,对网上政务服务的过程进行综合的、全方位的考察、分析并给予评价、判断和总结,其目的是为优化政策措施、提高服务质量、判断未来走势等提供决策参考和依据。

  1.评估方法

  从政务服务的供给方和需求方两个维度,针对政务服务发布数据、内部填报数据和系统实时数据,在充分考虑实际政务服务推进情况的基础上,形成一套科学合理、具有高度导向性与前瞻性的综合指标评价体系与综合模块计算方法。

  供给侧评估考核指标体系主要考核政府、部门提供网上政务服务事项的覆盖度、发布事项信息的准确度和一体化平台的应用水平等指标。评价考核数据的获取,主要依据实时的数据监测、部门填报、后台系统检验和抓取等手段。

  需求侧评估考核指标体系主要考核自然人、法人对各级政府部门提供网上政务服务的满意度、政府部门提供政务服务的便捷度等指标。注重的是公众对网上政务服务的满意度的测评,该指标要充分吸纳公共服务的接受者,即自然人、法人对网上政务服务的服务质量、友好程度、服务水平和服务能力的认知与评议,考核数据主要通过数据采集、问卷调查、网上服务评价、电话(短信)回访等途径获取。

  2.指标体系

  应按照“以用户为中心”的原则,从“公众体验”的角度,基于网上政务服务平台(网站、网上审批大厅、网上办事大厅)的数据,结合对网上政务服务的内容、管理和运维等多方考察,围绕服务方式完备度、服务事项覆盖度、办事指南准确度、在线服务深度、在线服务成效度等方面,建立网上政务服务评估指标体系,评价网上政务服务的供给能力和服务质量。

  服务方式完备度:重点评估网上政务服务提供的“可达性”,衡量公众和企业是否可以通过服务的导航,方便、快捷和准确地找到所需服务。侧重评估网上政务服务的提供方式、导引和渠道等内容,考核是否围绕服务对象“生命周期”概念,通过多渠道、多模式的手段,强化政府服务职能,为社会公众提供更具完备性、个性化和标准化的政务服务。

  服务事项覆盖度:重点评估网上政务服务提供的“可见性”,衡量事项清单和办事指南的发布和标准化情况。

  办事指南准确度:重点评估网上政务服务提供的“可用性”,通过逐条逐项梳理检查办事指南的基本信息、申请材料、办理流程、表格及样表下载、收费信息等内容,衡量办事指南公布的相关要素信息的准确性、完整性、详实性和实用性。

  在线服务深度:重点评估网上政务服务提供的“可办性”,通过制定网上政务服务办理深度标准,衡量各事项的在线办理实现程度。围绕网上统一身份认证体系、证照互认、网上支付等方面内容,衡量政务服务在线一体化办理程度。

  在线服务成效度:从在线注册量、网上办件数量、服务时效、公众满意度、服务普及度等方面,评估网上政务服务的实施效果。

  指南附录五中的指标体系仅作评估参考,不作为第三方评估的约束性指标。

  3.评价方式

  “互联网+政务服务”评估是一个多维度、多指标的复杂过程,受机构职能、业务定位、管理能力、发展情况等条件影响较大。在具体实施过程中,可参照指标体系进行指标组合和权重调整,总分100分,根据得分,60分以上的可分为四个星级进行评定。

  ★★级:政务服务事项清单化管理,统一规范省市县三级政务服务事项;政务服务平台基本功能齐全,支持多渠道服务方式;实体政务大厅通过政务服务平台集中办理所有受理政务服务事项,反馈办理结果。评估计分达到60分以上(根据工作重点该分值可动态调整)。

  ★★★级:政务服务事项清单实现动态管理;政务服务平台功能齐全,与业务审批系统进行对接,部分政务服务事项实现网上预受理;各级实体政务大厅之间平台互联互通,信息共享,基本做到同城通办。评估计分达到70分以上(根据工作重点该分值可动态调整)。

  ★★★★级:政务服务事项清单实现智能化管理;政务服务线上线下平台功能完备,与业务审批系统有机融合,所有政务服务事项网上预受理;各级政务服务平台上下左右互联互通,信息充分共享,实现同城通办、跨区域通办。政务服务事项清单实现智能化管理。评估计分达到80分以上(根据工作重点该分值可动态调整)。

  ★★★★★级:政务服务线上线下平台高度融合,信息惠民智能化,满足用户个性化需求;实现跨层级跨领域一网办理、一站式服务,申请人办事就近能办、同城通办、异地可办;所有政务服务事项支持全流程网上办理,对各流程环节实行动态管理和监督评价;实现政务服务数据充分共享和有效开放利用。评估计分达到90分以上(根据工作重点该分值可动态调整)。

  (四)评估实施

  1.实施主体和考核范围

  国务院办公厅定期组织对各地区、各部门“互联网+政务服务”技术和服务体系建设推进情况进行评估考核,依据当前“互联网+政务服务”工作推动重点,适时开展针对省级政府网上政务服务的评估,相关指标体系参考附录五。各省(区、市)人民政府由办公厅牵头,组织本地区政务服务管理、审批改革、电子政务等有关部门,可参照附录五指标体系,根据自身实际另行制定具体评估方法,构建本地区指标体系,对本级政府部门和所辖地市“互联网+政务服务”推进情况进行评估。各级评估实施主体可委托权威的非盈利性机构在统一的评估指标体系下开展第三方评估。

  2.结果反馈与运用

  加大考核结果应用力度,促进各级政务部门不断提升政务服务供给质量。

  (1)政府内部通报。考核评估应纳入年度作风建设和绩效考核,通报考核结果。

  (2)社会公开。各地应定期将“互联网+政务服务”的工作推进情况,按照政府信息公开的要求向社会公开。

  附录一

  政务服务事项实施清单要素

  

序号

】【收藏】【打印】【关闭
联系我们 | 使用帮助 | 设为首页 | 加入收藏
版权所有 Copyright@ 2013 福建省证券期货业协会
技术支持:福建省证券期货业协会 备案号:闽ICP备16025363号-1
地址:福州市铜盘路软件大道89号福州软件园10号楼华兴创业中心201室